有一段时间没有写东西了,因为最近项目开始尝试使用React Native(以下简称RN)来开发,所以这段时间一直在研究,目前为止开发的内容不多,所以使用过的东西也不算多,这里也只是做个简单的记录
这里我打算从以下几个方面来讲:
1.背景介绍 2.环境的配置 3.RN所需要知道的知识 4.RN与原生的交互 5.本地调试与本地打包调试 6.远程热更新 7.踩坑记录 8.相关资料
0x00 背景介绍
RN是Facebook在React.js 2015大会上公布开源的,它是基于开源框架React.js来实现的,它支持了iOS和Android两大平台,解决开发者们编写重复代码的痛点,实现了所谓的跨平台开发,Write Once , Run Anywhere,这是目前很多开发者所追求的,特别是一些独立开发者或者项目快速迭代的团队,可以尝试使用RN来开发,另外包括方便的npm管理,快速的调试等等
那么既然优点这么明显,为什么大部分的团队还是采用传统的iOS、Android开发呢,踩过坑的同学都知道,首先在支持上还做得不够完善,在使用组件时,RN原有提供的组件往往不能很好的支持,与原生组件多少存在着差异,而且在使用第三方组件时,又会因为长期不更新的原因,存在很多坑,对于新手来说,根本不知道坑在哪,完全无从下手。另外RN的性能也不能和原生的相提并论,特别是列表组件在渲染大量数据时,流畅性方面还是原生更加优越,而且并非所以代码iOS和Android都能公用,如果某个组件只支持某一个平台,那你必须分开编写代码,实际上还是存在重复代码,除此之外学习的成本以及团队RN推广等等原因都需要考量,但是我相信,跨平台开发始终是一个趋势,RN整个社区也在不断的发展,相信未来我们会实现真正意义上的跨平台开发~
0x01 环境配置
相对于Android的环境配置过程来说,iOS可以说是简单轻松…出现的问题要少很多
首先我们需要安装Homebrew
$ ruby -e "$(curl -fsSL https://raw.githubusercontent.com/Homebrew/install/master/install)"
然后安装node和watchman(用于监测文件系统的变更)
brew install nodebrew install watchman
RN的命令行工具react-native-cli
npm install -g react-native-cli
如果遇到权限问题,只要前面加个sudo即可
sudo npm install -g react-native-cli
yeah~that’s all~我在配置的过程中,基本没有报错,如果有出现配置问题的话,请自行Google一下,看看大家的解决方法
0x02 RN所需要知道的知识
RN的运行机制
在开始写代码之前,我们需要了解RN的运行机制是怎么样的,这样写起来思路会更加清晰
首先,程序需要有个入口,我们可以创建很多的组件,但是有且只有一个组件用来做为程序的入口,RN的入口则类似于iOS的main.m,在iOS里我们会在main函数里设置应用程序类的代理类
return UIApplicationMain(argc, argv, nil, NSStringFromClass([KDAppDelegate class]));
同样,RN里我们需要注册入口的名称,并且这个名称要和原生的初始化RN界面时的入口名称保持一致
import React, { Component } from 'react';
import {
AppRegistry,
...
} from 'react-native';
class navigation extends Component {
}
AppRegistry.registerComponent('navigation', () => navigation);
在iOS原生这边需要用到RN的地方,我们需要初始化它
NSURL *jsCodeLocation =
[[NSBundle mainBundle] URLForResource:@"bundle/index.ios" withExtension:@"jsbundle"];
// [NSURL URLWithString:@"http://172.17.9.188:8081/index.ios.bundle?platform=ios"];
RCTRootView *rootView = [[RCTRootView alloc] initWithBundleURL:jsCodeLocation
moduleName:@"navigation"
initialProperties:nil
launchOptions:nil];
self.view = rootView;
Tip:
jsCodeLocation 是RN资源加载的路径,我们有两种方式去加载,一种是加载本地的js文件及其他资源文件,一种是我们将其打包成bundle文件,前者的优势在于方便调试,后者是用来打包发布上线用
moduleName是对应于RN的入口名字,且这个是唯一的,那我们如果原生有多个入口需要初始化不同的RN界面,那该怎么办呢?这就用到了initialProperties,它是字典类型,我们可以将入口作为路由,在initialProperties里传入我们需要初始化的界面名称,入口获取到名称之后,渲染对应的界面即可
RN组件的生命周期
在RN里面,所谓的界面应该称作类或者组件更为合适
并且组件也有它的生命周期,和iOS里的viewWillAppear、viewDidDisappear等等很像,下面生命周期内容取自于www.race604.com/react-nativ…

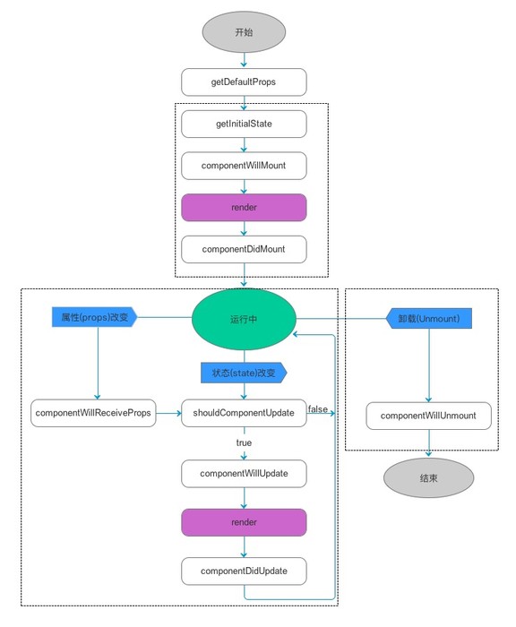
我们可以把组件生命周期大致分为三个阶段:
- 第一阶段:是组件第一次绘制阶段,如图中的上面虚线框内,在这里完成了组件的加载和初始化;
- 第二阶段:是组件在运行和交互阶段,如图中左下角虚线框,这个阶段组件可以处理用户交互,或者接收事件更新界面;
- 第三阶段:是组件卸载消亡的阶段,如图中右下角的虚线框中,这里做一些组件的清理工作。
下面来详细介绍生命周期中的各回调函数。
getDefaultProps
在组件创建之前,会先调用 getDefaultProps(),这是全局调用一次,严格地来说,这不是组件的生命周期的一部分。在组件被创建并加载候,首先调用 getInitialState(),来初始化组件的状态。
componentWillMount
然后,准备加载组件,会调用 componentWillMount(),其原型如下:
void componentWillMount()
这个函数调用时机是在组件创建,并初始化了状态之后,在第一次绘制 render() 之前。可以在这里做一些业务初始化操作,也可以设置组件状态。这个函数在整个生命周期中只被调用一次。
componentDidMount
在组件第一次绘制之后,会调用 componentDidMount(),通知组件已经加载完成。函数原型如下:
void componentDidMount()
这个函数调用的时候,其虚拟 DOM 已经构建完成,你可以在这个函数开始获取其中的元素或者子组件了。需要注意的是,RN 框架是先调用子组件的 componentDidMount(),然后调用父组件的函数。从这个函数开始,就可以和 JS 其他框架交互了,例如设置计时 setTimeout 或者 setInterval,或者发起网络请求。这个函数也是只被调用一次。这个函数之后,就进入了稳定运行状态,等待事件触发。
componentWillReceiveProps
如果组件收到新的属性(props),就会调用 componentWillReceiveProps(),其原型如下:
void componentWillReceiveProps(
object nextProps
)
输入参数 nextProps 是即将被设置的属性,旧的属性还是可以通过 this.props 来获取。在这个回调函数里面,你可以根据属性的变化,通过调用 this.setState() 来更新你的组件状态,这里调用更新状态是安全的,并不会触发额外的 render() 调用。如下:
componentWillReceiveProps: function(nextProps) {
this.setState({
likesIncreasing: nextProps.likeCount > this.props.likeCount
});
}
当组件接收到新的属性和状态改变的话,都会触发调用 shouldComponentUpdate(...),函数原型如下:
boolean shouldComponentUpdate(
object nextProps, object nextState
)
输入参数 nextProps 和上面的 componentWillReceiveProps 函数一样,nextState 表示组件即将更新的状态值。这个函数的返回值决定是否需要更新组件,如果 true 表示需要更新,继续走后面的更新流程。否者,则不更新,直接进入等待状态。
默认情况下,这个函数永远返回 true 用来保证数据变化的时候 UI 能够同步更新。在大型项目中,你可以自己重载这个函数,通过检查变化前后属性和状态,来决定 UI 是否需要更新,能有效提高应用性能。
如果组件状态或者属性改变,并且上面的 shouldComponentUpdate(...) 返回为 true,就会开始准更新组件,并调用 componentWillUpdate(),其函数原型如下:
void componentWillUpdate(
object nextProps, object nextState
)
输入参数与 shouldComponentUpdate 一样,在这个回调中,可以做一些在更新界面之前要做的事情。需要特别注意的是,在这个函数里面,你就不能使用 this.setState 来修改状态。这个函数调用之后,就会把 nextProps 和 nextState 分别设置到 this.props和 this.state 中。紧接着这个函数,就会调用 render() 来更新界面了。
调用了 render() 更新完成界面之后,会调用 componentDidUpdate() 来得到通知,其函数原型如下:
void componentDidUpdate(
object prevProps, object prevState
)
因为到这里已经完成了属性和状态的更新了,此函数的输入参数变成了 prevProps 和 prevState。
componentWillUnmount
当组件要被从界面上移除的时候,就会调用 componentWillUnmount(),其函数原型如下:
void componentWillUnmount()
在这个函数中,可以做一些组件相关的清理工作,例如取消计时器、网络请求等。
下表是生命周期函数的调用次数,以及能否使用 setSate():
| 生命周期 | 调用次数 | 能否使用 setSate() |
|---|---|---|
| getDefaultProps | 1(全局调用一次) | 否 |
| getInitialState | 1 | 否 |
| componentWillMount | 1 | 是 |
| render | >=1 | 否 |
| componentDidMount | 1 | 是 |
| componentWillReceiveProps | >=0 | 是 |
| shouldComponentUpdate | >=0 | 否 |
| componentWillUpdate | >=0 | 否 |
| componentDidUpdate | >=0 | 否 |
| componentWillUnmount | 1 | 0 |
RN的设计模式
目前设计模式也非常多,如Flux,Reflux,Redux,Relay,Marty,不过以上都不是很了解,可以参考ReactNative的组件架构设计学习了解一下,由于做客户端的同学接触的最多的是MVC,MVVM、MVCS等等,所以我觉得选用类似MVCS的模式可能更加适合新手的学习,比如写组件时,通常我们会创建一个组件,里面会包含数据的处理,页面的渲染,样式的设置,网络请求,当这些内容过多时,组件就会显得特别臃肿,所以我们需要将其拆分开为数据模型(Model),页面渲染,样式设置,网路请求(Service),这里的页面渲染和样式设置,不能算是称作为iOS里的Controller和View,应该跟前端一样,在html文件里面写布局,css文件里面写样式,感觉像是MVCS和前端的融合
0x03 RN与原生的交互
在写RN时不免会遇到与原生交互,下面我分JS调用原生、原生调用JS来讲
JS调用原生
在调用原生时,我们需要实现RCTBridgeModule和RCT_EXPORT_MODULE();
RCT_EXPORT_MODULE();则是一个宏定义,返回moduleName,并且调用+ load方法注册
#define RCT_EXPORT_MODULE(js_name) \
RCT_EXTERN void RCTRegisterModule(Class); \
+ (NSString *)moduleName { return @#js_name; } \
+ (void)load { RCTRegisterModule(self); }
例如我们增加一个bridge方法,获取版本号,getVersion为方法名,callback是原生回调给JS的内容
RCT_EXPORT_METHOD(getVersion : (RCTResponseSenderBlock)callback) {
NSString *version =
[[NSBundle mainBundle] objectForInfoDictionaryKey:@"CFBundleShortVersionString"];
callback(@[[NSNull null], @[version]]);
}
然后返回方法的队列为主队列
- (dispatch_queue_t)methodQueue {
return dispatch_get_main_queue();
}
在JS文件里,我们可以定义一个全局变量
var ZanIntentModule = NativeModules.ZanIntentModule;
然后在使用的时候调用我们在原生时定义方法
ZanIntentModule.getVersion(
(callback) => {
})
原生调用JS
老版本的调用方式为,但是接口被标记为deprecated:__deprecated_msg("Subclass RCTEventEmitter instead");
[self.bridge.eventDispatcher sendAppEventWithName:kGiftReloadData body:nil];
新版本的调用方式为
ZanEventEmitter *emitter = [[ZanEventEmitter alloc] init];
emitter.bridge = self.bridge;
[emitter sendEventWithName:kGiftReloadData body:nil];
但是新版本坑的是,直接这样调用时bridge居然是nil,网上说用单例,但是也不行…所以我还是用老版本的调用方法,有哪个大神知道怎么用新版本接口调用的正确姿势,请留言交流哈
然后在实现RCTBridgeDelegate
- (NSURL *)sourceURLForBridge:(RCTBridge *)bridge {
return [[NSBundle mainBundle] URLForResource:@"bundle/index.ios" withExtension:@"jsbundle"];
// return [NSURL URLWithString:@"http://172.17.9.94:8081/index.ios.bundle?platform=ios"];
}
在对应的组件里,需要在componentWillMount增加监听
componentWillMount() {
this.eventEmitter = NativeAppEventEmitter.addListener(
'GiftReloadData',
() => this._reloadData()
);
}
对应的也需要移除掉监听
componentWillUnmount() {
subscription.remove();
}
然后原生发送action之后,会触发我们设定好的reloadData()方法
0x04 本地调试与打包调试
在编写的过程中,也需要进行调试,调试有两种方法:一种是本地调试,一种是打包调试
本地调试
我们在加载bundle时,需要替换成你的ip地址,端口号不要变
[NSURL URLWithString:@"http://172.17.9.94:8081/index.ios.bundle?platform=ios"]
如果你是在真机上调试,你需要开启HTTP代理,填写你的ip地址和端口号
在终端上,先进入到你的项目目录(与node_modules目录同级),然后开启服务
yzydeMacBook-Pro:shangjiaban-ios yzy$ npm start
你修改了某处之后,在模拟器上点击Shake Gesture或者快捷键,在真机上只要摇一摇就可以

在模拟器弹出框里选择Roload,这样就会重新加载你本地的JS文件

如果你想查看JS里面的log日志,你可以选择Start Remote JS Debugging,在chrome浏览器里就能看到输出的日志了
打包调试">
打包调试
另外一种就是打包调试,但是比较麻烦,首先我们要讲bundle加载方式改为
[[NSBundle mainBundle] URLForResource:@"bundle/index.ios" withExtension:@"jsbundle"];
然后在终端里面,输入
yzydeMacBook-Pro:shangjiaban-ios yzy$ react-native bundle --entry-file index.ios.js --platform ios --dev false --bundle-output ./xxx/bundle/index.ios.jsbundle --assets-dest ./xxx/bundle
--bundle-output ./xxx/bundle/index.ios.jsbundle指的是输出的bundle文件路径
[20:54:43] Building Dependency Graph
[20:54:43] Crawling File System
[20:54:43] find dependencies
[20:54:48] Crawling File System (4712ms)
[20:54:48] Building in-memory fs for JavaScript
[20:54:48] Building in-memory fs for JavaScript (230ms)
[20:54:48] Building in-memory fs for Assets
[20:54:48] Building in-memory fs for Assets (154ms)
[20:54:48] Building Haste Map
[20:54:48] Building (deprecated) Asset Map
[20:54:48] Building (deprecated) Asset Map (66ms)
[20:54:48] Building Haste Map (154ms)
[20:54:48] Building Dependency Graph (5261ms)
transformed 372/372 (100%)
[20:54:49] find dependencies (6402ms)
bundle: start
bundle: finish
bundle: Writing bundle output to: ./Koudaitong/bundle/index.ios.jsbundle
bundle: Copying 5 asset files
bundle: Done writing bundle output
bundle: Done copying assets
当看到这样的信息的时候,说明已经打包成功了,再将生成的bundle文件夹以Create folder references形式加到工程里,然后就可以run了
Tip:
在真机调试时,需要在Edit Scheme里在Run模式里,将Build Configuration改为Release模式
0x05 远程热更新
这块网上的方案大同小异,因为目前我们还是采取本地打包加载的方式,还未上热更新,所以在这不好多做说明,等上了热更新之后,我再来补充~
0x06 踩坑记录
踩坑最多是应该是使用上的
1.RN系统的组件并不是所有都是共用的,比如segment支持iOS,不支持Android,Alert分为iOS和Android等等,所以还是要写重复的代码
2.ListView不支持iOS原生的滑动操作,需要使用第三方库,但是第三方库不能控制只编辑一个Cell
3.由于原先iOS和Android的代码仓库是分开的,所以接入RN时,JS文件也是跟着仓库走的,这样iOS和Android会存在重复代码,并且目前两个人分别接iOS和Android,写JS时,有时并不共享,容易代码写着写着就有差异了,偏离了Write Once , Run Anywhere的初衷