我凭借这份30页面试宝典文档资料,拿下了百度、美团、字节跳动、小米等大厂的offer【内含答案】

653 阅读2分钟

前言:看了一下桌边的日历,新的6月,已经过去5天了。明天又是周六了,大家准备怎么度过呢?趁着大家周末给大家分享一个软件测试工程师面试题汇总。

拿到大厂的offer一直是软件测试朋友的一个目标,我是如何拿到大厂offer的呢,今天给大家分享我拿到大厂offer的利器,大厂核心知识面试宝典,30页面试宝典,内容包含了软件测试技术面试题(117问)、开发及环境搭建类面试题(23问)、人力资源面试题(18问)每一问都给出了详细的参考答案,以及面试思路。

面试整个核心知识点的内容很详细,很多知识点在总结的时候会有一些纰漏,想比较直接观看视频的可以关注B站爱码小哥免费领取一下哦。面试突击训练营,(简历编写+面试技术+心理学),还有整套软件测试工程师全栈自动化2000千分钟整套教程。边看视频边学习,你能学到很多!感谢观看与信任!

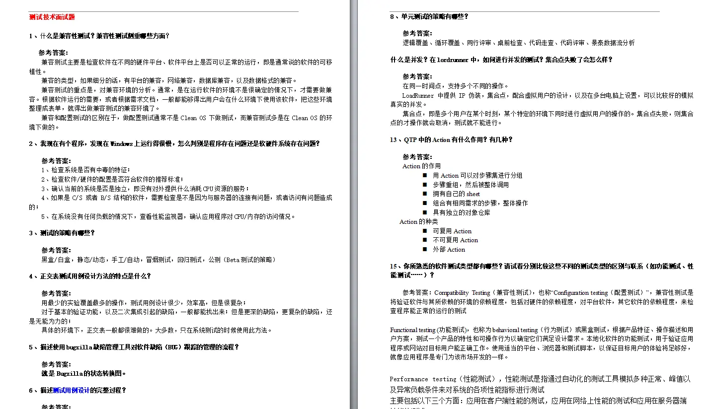
由于文档里的细节内容实在过多所以只编辑了部分知识点的章节粗略的介绍下,每个章节小节点里面都有更细化的内容!以下就是部分章节目录,由于篇幅限制目录上的详细讲解也无法一一列出,文末底下有获取整个文档的方式。


怎么能拿到大厂的offer,过硬的技术是根本,再结合面试的技巧。由于整个文档比较全面,内容比较多,篇幅的限制,需要完整版的朋友可以关注文末的免费领取方式。

最后:

关于软件测试人,除了做项目来提高自身的技术之外,还有一种提升自己的专业技能就是:多!看!书!

软件测试工程师进阶之路遇到过的书籍50本

都压缩好了。我看了一下居然有559.5M,够你慢慢消化了:

链接: https://pan.baidu.com/s/1G0qZL0w_zs_x6tYo4sKJBQ 提取码: mu4e

完整版30页面试宝典文档资料(其实有31页,除去空白处,满满的30页精华诚意之作),欢迎来一起来群里交流软件测试。

祝大家周末愉快!

如果对python自动化测试、web自动化、接口自动化、移动端自动化、面试经验交流等等感兴趣的测试人,可以关注我。加入我们免费获取更多软件测试进阶资料!