序言
在后端的日常开发工作中,集合是使用频率相当高的一个工具,而其中的HashMap,则更是我们用以处理业务逻辑的好帮手,同时HashMap的底层实现和原理,也成了面试题中的常客。
以前曾有详细了解过HashMap的实现原理,看过源码(JDK7 版本)。但随着 jdk 版本的飞速迭代(现在都到 JDK13 了,但新特性还从没用过。。),主流的 jdk 使用版本也终于从 JDK7 挪到了 JDK8。
由于 JDK 的向前兼容,在 JDK8 的使用过程中也没发现HashMap有什么特别之处,特性并无变化(依然线程不安全)。但最近的一次好奇心驱使,从 IDE 中点进去看了下HashMap的put()方法,有点儿懵逼,怎么跟我记忆中的不太一样?从 JDK7 到 JDK8,HashMap也做了升级么?升级了什么哪些内容?
借着这股好奇心,把 JDK7 和 JDK8 的源码都翻了翻,对两者的实现原理做一下对比,JDK 版本都在半年左右一次的速度推陈出新,我们的认知当然也要跟上,不断学习,站在浪潮之巅,不然就要被这滚滚的信息泥石流给裹挟淹没了。
先展示下 Map 家族的关系层级,有助于我们更好的理解后面的内容。

HashMap的基本知识点介绍就不多啰嗦了,直奔主题,看 JDK7 和 JDK8 的功能实现吧。
一、JDK7 中的 HashMap 底层实现
1.1 基础知识
不管是 1.7,还是 1.8,HashMap 的实现框架都是哈希表 + 链表的组合方式。结构图如下:

平常使用最多的就是put()、get()操作,想要了解底层实现,最直接的就是从put()/get()方法看起。不过在具体看源码前,我们先关注几个域变量,打打基础,如下:

上图中,已对各个变量做了简单的解释。 再多说一下,最后一个变量modCount,记录了 map 新增/删除 k-v 对,或者内部结构做了调整的次数,其主要作用,是对 Map 的iterator()操作做一致性校验,如果在 iterator 操作的过程中,map 的数值有修改,直接抛出ConcurrentModificationException异常。
还需要说明的是,上面的域变量中存在一个等式:
threshold = table.length * loadFactor;当执行put()操作放入一个新的值时,如果 map 中已经存在对应的 key,则作替换即可,若不存在,则会首先判断size>=threshold是否成立,这是决定哈希 table 是否扩容的重要因素。
就使用层面来说,用的最多的莫过于put()方法、get()方法。想要详细了解运作原理,那就先从这两个方法看起吧,这两个方法弄明白了,也就基本能理清 HashMap 的实现原理了。
1.2 put()方法
当了解了以上的变量和用途后,接下来看下put()方法的具体实现:

如上面的截图代码所示,整个 put 方法的处理过程,可拆分为四部分:
- part1:特殊 key 值处理,key 为 null;
- part2:计算 table 中目标 bucket 的下标;
- part3:指定目标 bucket,遍历 Entry 结点链表,若找到 key 相同的 Entry 结点,则做替换;
- part4:若未找到目标 Entry 结点,则新增一个 Entry 结点。
不知大家有没有发现,上面截图中的put()方法是有返回值的,场景区分如下:
- 场景 1:若执行 put 操作前,key 已经存在,那么在执行 put 操作时,会使用本次的新 value 值来覆盖前一次的旧 value 值,返回的就是旧 value 值;
- 场景 2:若 key 不存在,则返回 null 值。
下面对 put 方法的各部分做详细的拆解分析。
1.2.1 特殊 key 值处理
特殊 key 值,指的就是 key 为 null。 先说结论:a) HashMap 中,是允许 key、value 都为 null 的,且 key 为 null 只存一份,多次存储会将就 value 值覆盖;b)key 为 null 的存储位置,都统一放在下标为0的 bucket,即:table[0]位置的链表;c) 如果是第一次对 key=null 做 put 操作,将会在 table[0]的位置新增一个 Entry 结点,使用头插法做链表插入。
上代码:
private V putForNullKey(V value) {
for (Entry<K,V> e = table[0]; e != null; e = e.next) {
if (e.key == null) {
V oldValue = e.value;
e.value = value;
e.recordAccess(this);
return oldValue;
}
}
modCount++;
addEntry(0, null, value, 0);
return null;
}
/**
* Adds a new entry with the specified key, value and hash code to
* the specified bucket. It is the responsibility of this
* method to resize the table if appropriate.
*
* Subclass overrides this to alter the behavior of put method.
*/
void addEntry(int hash, K key, V value, int bucketIndex) {
if ((size >= threshold) && (null != table[bucketIndex])) {
resize(2 * table.length);
hash = (null != key) ? hash(key) : 0;
bucketIndex = indexFor(hash, table.length);
}
createEntry(hash, key, value, bucketIndex);
}
/**
* Like addEntry except that this version is used when creating entries
* as part of Map construction or "pseudo-construction" (cloning,
* deserialization). This version needn't worry about resizing the table.
*
* Subclass overrides this to alter the behavior of HashMap(Map),
* clone, and readObject.
*/
void createEntry(int hash, K key, V value, int bucketIndex) {
Entry<K,V> e = table[bucketIndex];
table[bucketIndex] = new Entry<>(hash, key, value, e);
size++;
}
putForNullKey()方法中的代码较为简单:首先选择table[0]位置的链表,然后对链表做遍历操作,如果有结点的 key 为 null,则将新 value 值替换掉旧 value 值,返回旧 value 值,如果未找到,则新增一个 key 为 null 的 Entry 结点。
重点我们看下第二个方法addEntry()。 这是一个通用方法:
给定 hash、key、value、bucket 下标,新增一个 Entry 结点,另外还担负了扩容职责。如果哈希表中存放的 k-v 对数量超过了当前阈值(threshold = table.length * loadFactor),且当前的 bucket 下标有链表存在,那么就做扩容处理(resize)。扩容后,重新计算 hash,最终得到新的 bucket 下标,然后使用头插法新增结点。
1.2.2 扩容
上一节有提及,当 k-v 对的容量超出一定限度后,需要对哈希 table 做扩容操作。那么问题来了,怎么扩容的? 下面看下源代码:

有两个核心点:a) 扩容后大小是扩容前的 2 倍;
oldCapacity=table.length;
newCapacity = 2 * oldCapacity;
b) 数据搬迁,从旧 table 迁到扩容后的新 table。 为避免碰撞过多,先决策是否需要对每个 Entry 链表结点重新 hash,然后根据 hash 值计算得到 bucket 下标,然后使用头插法做结点迁移。
1.2.3 如何计算 bucket 下标?
① hash 值的计算
首先得有 key 的 hash 值,就是一个整数,int 类型,其计算方式使用了一种可尽量减少碰撞的算式(高位运算),具体原理不再展开,只要知道一点就行:使用 key 的 hashCode 作为算式的输入,得到了 hash 值。
从以上知识点,我们可以得到一个推论:对于两个对象,若其 hashCode 相同,那么两个对象的 hash 值就一定相同。
这里还牵涉到另外一个知识点。对于 HashMap 中 key 的类型,必须满足以下的条件:若两个对象逻辑相等,那么他们的 hashCode 一定相等,反之却不一定成立。
逻辑相等的含义就比较宽泛了,我们可以将逻辑的相等定义为两个对象的内存地址相同,也可以定义为对象的某个域值相等,自定义两个对象的逻辑相等,可通过重写Object类的equals()方法来实现。 比如String类,请看以下代码:
String str1 = "abc";
String str2 = new String("abc");
System.out.println(str1 == str2); // false,两个对象的内存地址并不同
System.out.println(str1.equals(str2)); // true 两个对象的域值相同,都存储了 abc 这三个字符
对于上面代码中的str1、str2两个对象,虽然它们的内存地址不同,但根据String类中对Object类的equals()方法的重写(@override),两个对象的域变量(即 char 数组)都存储了'a'、'b'、'c'三个字符,因此逻辑上是相等的。既然str1、str2两个对象逻辑上相等,那么一定有如下结果:
System.out.println(str1.hashCode() == str2.hashCode());
---输出---
true
从而我们就可以知道,在同一个 HashMap 对象中,会有如下结果:
String str1 = "abc";
String str2 = new String("abc");
Map<String, Integer> testMap = new HashMap<>();
testMap.put(str1, 12);
testMap.put(str2, 13);
String str3 = new StringBuilder("ab").append("c").toString();
System.out.println(testMap.get(str3));
---输出---
13
另外,我们也可以反过来想一下。
假设 HashMap 的 key 不满足上面提到的条件,即:两个对象相等的情况下,他们的 hashCode 可能不一致。那么,这会带来什么后果呢?以上面示例代码中的str1、str2为例,若它们的 hashCode 不相等,那么对应的 hash 也就可能不相等(注意:这里是可能不相等,也有可能相等),testMap 做 put 操作时,str1、str2为就会被分配到不同的 bucket 上,导致的最直接后果就是会存储两份。间接的后果那就更多了,比如:使用str3对象执行testMap.get(str3)操作时,可能获取不到值,更进一步的后果就是这部分无法触达的对象无法回收,导致内存泄漏。
因此,再重新一遍,HashMap 的 key 所对应的类型,一定要满足如下条件:若两个对象逻辑相等,那么他们的 hashCode 一定相等,反之却不一定成立。
② 取模的逻辑
前面我们分析了 hash 值的计算,接下来就可以引出 bucket 下标的计算:
/**
* Returns index for hash code h.
*/
static int indexFor(int h, int length) {
return h & (length-1);
}
计算相当简洁:将 table 的容量与 hash 值做“与”运算,得到哈希 table 的 bucket 下标。
③ 拓展
这种通俗的不能再通俗的计算大家都能看懂,但为何要这样做呢?背后的思考是什么?在看到下面的解释前,大家可以先思考下~
在文档开头,给出了 HashMap 类中的各个域变量。其中,哈希 table 的初始大小默认设置为 16,为 2 的次幂数。后面在扩容时,都是以 2 的倍数来扩容。为什么非要将哈希 table 的大小控制为 2 的次幂数?
原因 1:降低发生碰撞的概率,使散列更均匀。根据 key 的 hash 值计算 bucket 的下标位置时,使用“与”运算公式:h & (length-1),当哈希表长度为 2 的次幂时,等同于使用表长度对 hash 值取模(不信大家可以自己演算一下),散列更均匀;原因 2:表的长度为 2 的次幂,那么(length-1)的二进制最后一位一定是 1,在对 hash 值做“与”运算时,最后一位就可能为 1,也可能为 0,换句话说,取模的结果既有偶数,又有奇数。设想若(length-1)为偶数,那么“与”运算后的值只能是 0,奇数下标的 bucket 就永远散列不到,会浪费一半的空间。
1.2.4 在目标 bucket 中遍历 Entry 结点
先把这部分代码拎出来:
...
int i = indexFor(hash, table.length);
for (Entry<K,V> e = table[i]; e != null; e = e.next) {
Object k;
if (e.hash == hash && ((k = e.key) == key || key.equals(k))) {
V oldValue = e.value;
e.value = value;
e.recordAccess(this);
return oldValue;
}
}
...
通过 hash 值计算出下标,找到对应的目标 bucket,然后对链表做遍历操作,逐个比较,如下:

注意这里的查找条件:e.hash == hash && ((k = e.key) == key || key.equals(k)) 结点的 key 与目标 key 的相等,要么内存地址相等,要么逻辑上相等,两者有一个满足即可。
1.3 get()方法
相比于put()方法,get()方法的实现就相对简单多了。主要分为两步,先是通过 key 的 hash 值计算目标 bucket 的下标,然后遍历对应 bucket 上的链表,逐个对比,得到结果。
public V get(Object key) {
if (key == null)
return getForNullKey();
Entry<K,V> entry = getEntry(key);
return null == entry ? null : entry.getValue();
}
/**
* Returns the entry associated with the specified key in the
* HashMap. Returns null if the HashMap contains no mapping
* for the key.
*/
final Entry<K,V> getEntry(Object key) {
int hash = (key == null) ? 0 : hash(key);
for (Entry<K,V> e = table[indexFor(hash, table.length)];
e != null;
e = e.next) {
Object k;
if (e.hash == hash &&
((k = e.key) == key || (key != null && key.equals(k))))
return e;
}
return null;
}
1.4 Map 中的迭代器 Iterator
1.4.1 Map 遍历的几种方式
先问个问题,你能想到几种遍历 Map 的方式?
方式 1:Iterator 迭代器
Iterator<Entry<String, Integer>> iterator = testMap.entrySet().iterator();
while (iterator.hasNext()) {
Entry<String, Integer> next = iterator.next();
System.out.println(next.getKey() + ":" + next.getValue());
}
逐个获取哈希 table 中的每个 bucket 中的每个 Entry 结点,后面会详细介绍。
方式 2:最常见的使用方式,可同时得到 key、value 值
// 方式一
for (Map.Entry<String, Integer> entry : testMap.entrySet()) {
System.out.println(entry.getKey() + ":" + entry.getValue());
}
这种方式是一个语法糖,我们可通过反编译命令 javap,或通过 IDE 来查下编译之后的语句:
Iterator var2 = testMap.entrySet().iterator();
while(var2.hasNext()) {
Entry<String, Integer> entry = (Entry)var2.next();
System.out.println((String)entry.getKey() + ":" + entry.getValue());
}
其底层还是使用的是 Iterator 功能。
方式 3:使用 foreach 方式(JDK1.8 才有)
testMap.forEach((key, value) -> {
System.out.println(key + ":" + value);
});
这是一种 Lambda 表达式。foreach 也是一个语法糖,其内部是使用了方式二的处理方式,Map 的 foreach 方法实现如下:

方式 4:通过 key 的 set 集合遍历
Iterator<String> keyIterator = testMap.keySet().iterator();
while (keyIterator.hasNext()) {
String key = keyIterator.next();
System.out.println(key + ":" + testMap.get(key));
}
这种也是 Iterator 的方式,不过是通过 Set 类的 iterator 方式。
相比方式 1,这种方式在获取value时,还需要再次通过testMap.get()的方式,性能相比方式 1要降低很多。但两者有各自的使用场景,若在 Map 的遍历中仅使用key,则方式 4较为适合,若需用到value,推荐使用方式 1。
从前面的方式 1和方式 2可知,方式 4 还有如下的变体(语法糖的方式):
for (String key : testMap.keySet()) {
System.out.println(key + ":" + testMap.get(key));
}
综合以上,在遍历 Map 时,从性能方面考虑,若需同时使用 key 和 value,推荐使用方式 1或方式 2,若单纯只是使用 key,推荐使用方式 4。任何情况下都不推荐使用方式 3,因为会新增二次查询(通过 key 再一次在 Map 中查找 value)。
另外,使用方式 1时,还可以做 remove 操作,这个下面会讲到。
1.4.2 Iterator 的实现原理
先看一张类/接口的继承关系图:

Iterator 为一个顶层接口,只提供了三个基础方法声明:
public interface Iterator<E> {
boolean hasNext();
E next();
default void remove() {
throw new UnsupportedOperationException("remove");
}
}
这也是我们使用Iterator时绕不开的三个方法。 在 HashMap 中,首先是新增了一个内部抽象类HashIterator,如下:

我们以 Entry 结点的遍历为例(map 的 key、value 的 Iterator 遍历方式都类似):
Iterator<Entry<String, Integer>> iterator = testMap.entrySet().iterator();
while (iterator.hasNext()) {
Entry<String, Integer> next = iterator.next();
System.out.println(next.getKey() + ":" + next.getValue());
}
首先,第一行代码,找到Iterator接口的具体实现类EntryIterator:
private final class EntryIterator extends HashIterator<Map.Entry<K,V>> {
public Map.Entry<K,V> next() {
return nextEntry();
}
}
非常简洁有木有???就只有一个next()方法,其正是对Iterator接口的next()方法的实现。方法内部也只有一行,指向了父类的nextEntry()方法,即上面截图中的HashIterator类中的nextEntry()方法。
HashMap 中的 Iterator 实现原理也不过如此,就是这么朴实无华,是不是都想动手自己撸一个 HashMap 的实现了?嗯,你可以的!!!
1.5 fail-fast 策略
和fail-fast经常一起出现的还有一个异常类ConcurrentModificationException,接下来我们聊下这两者是什么关系,以及为什么搞这么个策略出来。
什么是fail-fast?我们可以称它为"快速失效策略",下面是 Wikipedia 中的解释:
In systems design, a fail-fast system is one which immediately reports at its interface any condition that is likely to indicate a failure. Fail-fast systems are usually designed to stop normal operation rather than attempt to continue a possibly flawed process. Such designs often check the system's state at several points in an operation, so any failures can be detected early. The responsibility of a fail-fast module is detecting errors, then letting the next-highest level of the system handle them.
大白话翻译过来,就是在系统设计中,当遇到可能会诱导失败的条件时立即上报错误,快速失效系统往往被设计在立即终止正常操作过程,而不是尝试去继续一个可能会存在错误的过程。再简洁点说,就是尽可能早的发现问题,立即终止当前执行过程,由更高层级的系统来做处理。
在 HashMap 中,我们前面提到的modCount域变量,就是用于实现 hashMap 中的fail-fast。出现这种情况,往往是在非同步的多线程并发操作。在对 Map 的做迭代(Iterator)操作时,会将modCount域变量赋值给expectedModCount局部变量。在迭代过程中,用于做内容修改次数的一致性校验。若此时有其他线程或本线程的其他操作对此 Map 做了内容修改时,那么就会导致modCount和expectedModCount不一致,立即抛出异常ConcurrentModificationException。
举个例子:
public static void main(String[] args) {
Map<String, Integer> testMap = new HashMap<>();
testMap.put("s1", 11);
testMap.put("s2", 22);
testMap.put("s3", 33);
for (Map.Entry<String, Integer> entry : testMap.entrySet()) {
String key = entry.getKey();
if ("s1".equals(key)) {
testMap.remove(key);
}
}
}
---- output ---
Exception in thread "main" java.util.ConcurrentModificationException
at java.util.HashMap$HashIterator.nextNode(HashMap.java:1437)
at java.util.HashMap$EntryIterator.next(HashMap.java:1471)
at java.util.HashMap$EntryIterator.next(HashMap.java:1469)
...
正确的删除 Map 元素的姿势:只有一个,Iteator 的remove()方法。
// 方式三
Iterator<Entry<String, Integer>> iterator = testMap.entrySet().iterator();
while (iterator.hasNext()) {
Entry<String, Integer> next = iterator.next();
System.out.println(next.getKey() + ":" + next.getValue());
if (next.getKey().equals("s2")) {
iterator.remove();
}
}
但也要注意一点,能安全删除,并不代表就是多线程安全的,在多线程并发执行时,若都执行上面的操作,因未设置为同步方法,也可能导致modCount与expectedModCount不一致,从而抛异常ConcurrentModificationException。 线程不安全的体现和规避方式,后续章节会详细提及。
二、JDK8 中的 HashMap 底层实现
前面我们已经详细剖析了 HashMap 在 JDK7 中的实现,不知大家有没有发现其中可以优化的地方?比如哈希表中因为 hash 碰撞而产生的链表结构,如果数据量很大,那么产生碰撞的几率很增加,这带来的后果就是链表长度也一直在增加,对于查询来说,性能会越来越低。如何提升查询性能,成了 JDK8 中的 HashMap 要解决的问题。
因此,相比于 JDK7,HashMap 在 JDK8 中做链表结构做了优化(但仍然线程不安全),在一定条件下将链表转为红黑树,提升查询效率。
JDK8 中的 HashMap 其底层存储结构如下:

相比于 JDK7,JDK8 中的 HashMap 会将较长的链表转为红黑树,这也是与 JDK7 的核心差异。下面先看下put()方法的实现。
2.1 put()操作
在进一步分析put()操作前,先说明一下:除了底层存储结构有调整,链表结点的定义也由Entry类转为了Node类,但内核没有变化,不影响理解。
先上源代码:

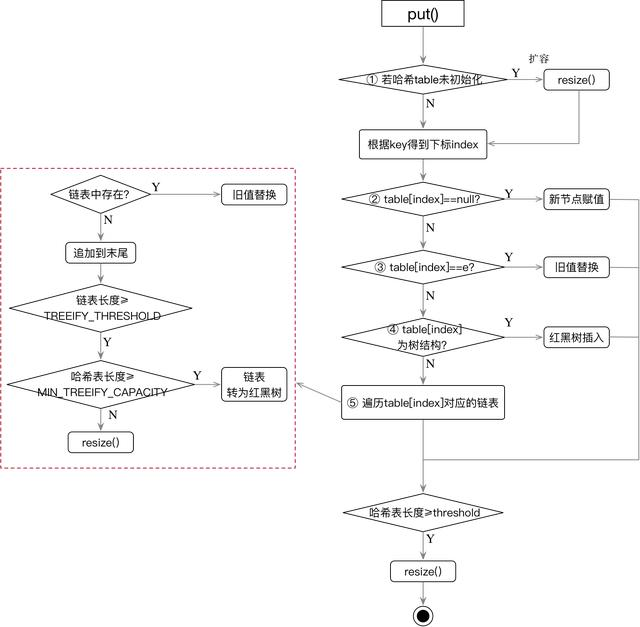
是不是很长很复杂?其实不难,只要记住上面的底层存储结构图,代码就很容易看懂。还是一样的存储套路,先根据 key 确定在哈希 table 中的下标,找到对应的 bucket,遍历链表(或红黑树),做插入操作。在 JDK7 中,新增结点是使用头插法,但在 JDK8 中,在链表使用尾插法,将待新增结点追加到链表末尾。
为方便理解,将上面的代码转为了下面的流程图:

步骤①:若哈希 table 为 null,或长度为 0,则做一次扩容操作; 步骤②:根据 index 找到目标 bucket 后,若当前 bucket 上没有结点,那么直接新增一个结点,赋值给该 bucket; 步骤③:若当前 bucket 上有链表,且头结点就匹配,那么直接做替换即可; 步骤④:若当前 bucket 上的是树结构,则转为红黑树的插入操作; 步骤⑤:若步骤①、②、③、④都不成立,则对链表做遍历操作。 a) 若链表中有结点匹配,则做 value 替换; b)若没有结点匹配,则在链表末尾追加。同时,执行以下操作: i) 若链表长度大于TREEIFY_THRESHOLD,则执行红黑树转换操作; ii) 若条件 i) 不成立,则执行扩容 resize()操作。 以上 5 步都执行完后,再看当前 Map 中存储的 k-v 对的数量是否超出了threshold,若超出,还需再次扩容。
红黑树的转换操作如下:
/**
* Replaces all linked nodes in bin at index for given hash unless
* table is too small, in which case resizes instead.
*/
final void treeifyBin(Node<K,V>[] tab, int hash) {
int n, index; Node<K,V> e;
// 若表为空,或表长度小于 MIN_TREEIFY_CAPACITY,也不做转换,直接做扩容处理。
if (tab == null || (n = tab.length) < MIN_TREEIFY_CAPACITY)
resize();
else if ((e = tab[index = (n - 1) & hash]) != null) {
TreeNode<K,V> hd = null, tl = null;
do {
TreeNode<K,V> p = replacementTreeNode(e, null);
if (tl == null)
hd = p;
else {
p.prev = tl;
tl.next = p;
}
tl = p;
} while ((e = e.next) != null);
if ((tab[index] = hd) != null)
hd.treeify(tab);
}
}
2.2 扩容操作
什么场景下会触发扩容?场景 1:哈希 table 为 null 或长度为 0;场景 2:Map 中存储的 k-v 对数量超过了阈值threshold;场景 3:链表中的长度超过了TREEIFY_THRESHOLD,但表长度却小于MIN_TREEIFY_CAPACITY。
一般的扩容分为 2 步,第 1 步是对哈希表长度的扩展(2 倍),第 2 步是将旧 table 中的数据搬到新 table 上。那么,在 JDK8 中,HashMap 是如何扩容的呢?
上源代码片段:
...
// 前面已经做了第 1 步的长度拓展,我们主要分析第 2 步的操作:如何迁移数据
table = newTab;
if (oldTab != null) {
// 循环遍历哈希 table 的每个不为 null 的 bucket
// 注意,这里是"++j",略过了 oldTab[0]的处理
for (int j = 0; j < oldCap; ++j) {
Node<K,V> e;
if ((e = oldTab[j]) != null) {
oldTab[j] = null;
// 若只有一个结点,则原地存储
if (e.next == null)
newTab[e.hash & (newCap - 1)] = e;
else if (e instanceof TreeNode)
((TreeNode<K,V>)e).split(this, newTab, j, oldCap);
else { // preserve order
// "lo"前缀的代表要在原 bucket 上存储,"hi"前缀的代表要在新的 bucket 上存储
// loHead 代表是链表的头结点,loTail 代表链表的尾结点
Node<K,V> loHead = null, loTail = null;
Node<K,V> hiHead = null, hiTail = null;
Node<K,V> next;
do {
next = e.next;
// 以 oldCap=8 为例,
// 0001 1000 e.hash=24
// & 0000 1000 oldCap=8
// = 0000 1000 --> 不为 0,需要迁移
// 这种规律可发现,[oldCap, (2*oldCap-1)]之间的数据,
// 以及在此基础上加 n*2*oldCap 的数据,都需要做迁移,剩余的则不用迁移
if ((e.hash & oldCap) == 0) {
// 这种是有序插入,即依次将原链表的结点追加到当前链表的末尾
if (loTail == null)
loHead = e;
else
loTail.next = e;
loTail = e;
}
else {
if (hiTail == null)
hiHead = e;
else
hiTail.next = e;
hiTail = e;
}
} while ((e = next) != null);
if (loTail != null) {
loTail.next = null;
newTab[j] = loHead;
}
if (hiTail != null) {
hiTail.next = null;
// 需要搬迁的结点,新下标为从当前下标往前挪 oldCap 个距离。
newTab[j + oldCap] = hiHead;
}
}
}
}
}
2.3 get()操作
了解了上面的 put()操作,get()操作就比较简单了。
public V get(Object key) {
Node<K,V> e;
return (e = getNode(hash(key), key)) == null ? null : e.value;
}
final Node<K,V> getNode(int hash, Object key) {
Node<K,V>[] tab; Node<K,V> first, e; int n; K k;
if ((tab = table) != null && (n = tab.length) > 0 &&
(first = tab[(n - 1) & hash]) != null) {
if (first.hash == hash && // always check first node
((k = first.key) == key || (key != null && key.equals(k))))
return first;
if ((e = first.next) != null) {
if (first instanceof TreeNode)
return ((TreeNode<K,V>)first).getTreeNode(hash, key);
do {
if (e.hash == hash &&
((k = e.key) == key || (key != null && key.equals(k))))
return e;
} while ((e = e.next) != null);
}
}
return null;
}
先根据 key 计算 hash 值,进一步计算得到哈希 table 的目标 index,若此 bucket 上为红黑树,则再红黑树上查找,若不是红黑树,遍历链表。
三、HashMap、HashTable 是什么关系?
再把文章开头的这张图放出来,温习一下:

3.1 共同点与异同点
共同点:
- 底层都是使用哈希表 + 链表的实现方式。
区别:
- 从层级结构上看,HashMap、HashTable 有一个共用的Map接口。另外,HashTable 还单独继承了一个抽象类Dictionary;
- HashTable 诞生自 JDK1.0,HashMap 从 JDK1.2 之后才有;
- HashTable 线程安全,HashMap 线程不安全;
- 初始值和扩容方式不同。HashTable 的初始值为 11,扩容为原大小的2*d+1。容量大小都采用奇数且为素数,且采用取模法,这种方式散列更均匀。但有个缺点就是对素数取模的性能较低(涉及到除法运算),而 HashTable 的长度都是 2 的次幂,设计就较为巧妙,前面章节也提到过,这种方式的取模都是直接做位运算,性能较好。
- HashMap 的 key、value 都可为 null,且 value 可多次为 null,key 多次为 null 时会覆盖。当 HashTable 的 key、value 都不可为 null,否则直接 NPE(NullPointException)。
示例:
public static void main(String[] args) {
Map<String, Integer> testTable = new Hashtable<>();
testTable.put(null, 23); // 抛 NPE
testTable.put("s1", null); // 抛 NPE
}
看下put()方法的源码:
public synchronized V put(K key, V value) {
// Make sure the value is not null
if (value == null) {
throw new NullPointerException();
}
// Makes sure the key is not already in the hashtable.
Entry<?,?> tab[] = table;
int hash = key.hashCode();
int index = (hash & 0x7FFFFFFF) % tab.length;
@SuppressWarnings("unchecked")
Entry<K,V> entry = (Entry<K,V>)tab[index];
for(; entry != null ; entry = entry.next) {
if ((entry.hash == hash) && entry.key.equals(key)) {
V old = entry.value;
entry.value = value;
return old;
}
}
addEntry(hash, key, value, index);
return null;
}
源码中不允许 value 为 null,若为 null 则直接抛 NPE。对于 key 为 null 时,源码第 9 行:int hash = key.hashCode(); 未做判空操作,也会外抛 NPE。
另外,我们现在看到的抽象类Dictionary,是一个已经废弃的类,源码注释中有如下说明:
<strong>NOTE: This class is obsolete. New implementations should
implement the Map interface, rather than extending this class.</strong>
3.2 HashMap 的线程安全
能保证线程线程安全的方式有多个,比如添加synchronized关键字,或者使用lock机制。两者的差异不在此展开,后续会写有关线程安全的文章,到时再详细说明。而 HashTable 使用了前者,即synchronized关键字。
put 操作、get 操作、remove 操作、equals 操作,都使用了synchronized关键字修饰。
这么做是保证了 HashTable 对象的线程安全特性,但同样也带来了问题,突出问题就是效率低下。为何会说它效率低下呢?因为按 synchronized 的特性,对于多线程共享的临界资源,同一时刻只能有一个线程在占用,其他线程必须原地等待,为方便理解,大家不妨想下计时用的沙漏,中间最细的瓶颈处阻挡了上方细沙的下落,同样的道理,当有大量线程要执行get()操作时,也存在此类问题,大量线程必须排队一个个处理。
这时可能会有人说,既然get()方法只是获取数据,并没有修改 Map 的结构和数据,不加不就行了吗?不好意思,不加也不行,别的方法都加,就你不加,会有一种场景,那就是 A 线程在做 put 或 remove 操作时,B 线程、C 线程此时都可以同时执行 get 操作,可能哈希 table 已经被 A 线程改变了,也会带来问题,因此不加也不行。
现在好了,HashMap 线程不安全,HashTable 虽然线程安全,但性能差,那怎么破?使用ConcurrentHashMap类吧,既线程安全,还操作高效,谁用谁说好。莫急,下面章节会详细解释ConcurrentHashMap类。
四、HashMap 线程不安全在哪?
本章节主要探讨下 HashMap 的线程不安全会带来哪些方面的问题。
4.1 数据覆盖问题
两个线程执行put()操作时,可能导致数据覆盖。JDK7 版本和 JDK8 版本的都存在此问题,这里以 JDK7 为例。
假设 A、B 两个线程同时执行put()操作,且两个 key 都指向同一个 buekct,那么此时两个结点,都会做头插法。 先看这里的代码实现:
public V put(K key, V value) {
...
addEntry(hash, key, value, i);
}
void addEntry(int hash, K key, V value, int bucketIndex) {
...
createEntry(hash, key, value, bucketIndex);
}
void createEntry(int hash, K key, V value, int bucketIndex) {
Entry<K,V> e = table[bucketIndex];
table[bucketIndex] = new Entry<>(hash, key, value, e);
size++;
}
看下最后的createEntry()方法,首先获取到了 bucket 上的头结点,然后再将新结点作为 bucket 的头部,并指向旧的头结点,完成一次头插法的操作。当线程 A 和线程 B 都获取到了 bucket 的头结点后,若此时线程 A 的时间片用完,线程 B 将其新数据完成了头插法操作,此时轮到线程 A 操作,但这时线程 A 所据有的旧头结点已经过时了(并未包含线程 B 刚插入的新结点),线程 A 再做头插法操作,就会抹掉 B 刚刚新增的结点,导致数据丢失。
其实不光是put()操作,删除操作、修改操作,同样都会有覆盖问题。
4.2 扩容时导致死循环
这是最常遇到的情况,也是面试经常被问及的考题。但说实话,这个多线程环境下导致的死循环问题,并不是那么容易解释清楚,因为这里已经深入到了扩容的细节。这里尽可能简单的描述死循环的产生过程。
另外,只有 JDK7 及以前的版本会存在死循环现象,在 JDK8 中,resize()方式已经做了调整,使用两队链表,且都是使用的尾插法,及时多线程下,也顶多是从头结点再做一次尾插法,不会造成死循环。而 JDK7 能造成死循环,就是因为 resize()时使用了头插法,将原本的顺序做了反转,才留下了死循环的机会。
在进一步说明死循环的过程前,我们先看下 JDK7 中的扩容代码片段:
void transfer(Entry[] newTable, boolean rehash) {
int newCapacity = newTable.length;
for (Entry<K,V> e : table) {
while(null != e) {
Entry<K,V> next = e.next;
if (rehash) {
e.hash = null == e.key ? 0 : hash(e.key);
}
int i = indexFor(e.hash, newCapacity);
e.next = newTable[i];
newTable[i] = e;
e = next;
}
}
}
其实就是简单的链表反转,再进一步简化的话,分为当前结点e,以及下一个结点e.next。我们以链表a->b->c->null为例,两个线程 A 和 B,分别做扩容操作。
原表:

线程 A 和 B 各自新增了一个新的哈希 table,在线程 A 已做完扩容操作后,线程 B 才开始扩容。此时对于线程 B 来说,当前结点e指向 a 结点,下一个结点e.next仍然指向 b 结点(此时在线程 A 的链表中,已经是c->b->a的顺序)。按照头插法,哈希表的 bucket 指向 a 结点,此时 a 结点成为线程 B 中链表的头结点,如下图所示:

a 结点成为线程 B 中链表的头结点后,下一个结点e.next为 b 结点。既然下一个结点e.next不为 null,那么当前结点e就变成了 b 结点,下一个结点e.next变为 a 结点。继续执行头插法,将 b 变为链表的头结点,同时 next 指针指向旧的头节点 a,如下图:

此时,下一个结点e.next为 a 节点,不为 null,继续头插法。指针后移,那么当前结点e就成为了 a 结点,下一个结点为 null。将 a 结点作为线程 B 链表中的头结点,并将 next 指针指向原来的旧头结点 b,如下图所示:

此时,已形成环链表。同时下一个结点e.next为 null,流程结束。
4.3 小结
多线程环境下使用 HashMap,会引起各类问题,上面仅为不安全问题的两个典型示例,具体问题无法一一列举,但大体会分为以下三类:
- 死循环
- 数据重复
- 数据丢失(覆盖)
在 JDK1.5 之前,多线程环境往往使用 HashTable,但在 JDK1.5 及以后的版本中,在并发包中引入了专门用于多线程环境的ConcurrentHashMap类,采用分段锁实现了线程安全,相比 HashTable 有更高的性能,推荐使用。
五、如何规避 HashMap 的线程不安全?
前面提到了 HashMap 在多线程环境下的各类不安全问题,那么有哪些方式可以转成线程安全的呢?
5.1 将 Map 转为包装类
如何转?使用Collections.SynchronizedMap()方法,示例代码:
Map<String, Integer> testMap = new HashMap<>();
...
// 转为线程安全的 map
Map<String, Integer> map = Collections.synchronizedMap(testMap);
其内部实现也很简单,等同于 HashTable,只是对当前传入的 map 对象,新增对象锁(synchronized):
// 源码来自 Collections 类
private static class SynchronizedMap<K,V> implements Map<K,V>, Serializable {
private static final long serialVersionUID = 1978198479659022715L;
private final Map<K,V> m; // Backing Map
final Object mutex; // Object on which to synchronize
SynchronizedMap(Map<K,V> m) {
this.m = Objects.requireNonNull(m);
mutex = this;
}
SynchronizedMap(Map<K,V> m, Object mutex) {
this.m = m;
this.mutex = mutex;
}
public int size() {
synchronized (mutex) {return m.size();}
}
public boolean isEmpty() {
synchronized (mutex) {return m.isEmpty();}
}
public boolean containsKey(Object key) {
synchronized (mutex) {return m.containsKey(key);}
}
public boolean containsValue(Object value) {
synchronized (mutex) {return m.containsValue(value);}
}
public V get(Object key) {
synchronized (mutex) {return m.get(key);}
}
public V put(K key, V value) {
synchronized (mutex) {return m.put(key, value);}
}
public V remove(Object key) {
synchronized (mutex) {return m.remove(key);}
}
public void putAll(Map<? extends K, ? extends V> map) {
synchronized (mutex) {m.putAll(map);}
}
public void clear() {
synchronized (mutex) {m.clear();}
}
}
5.2 使用 ConcurrentHashMap
既然HashMap类是线程不安全的,那就不妨找个线程安全的替代品——ConcurrentHashMap类。
使用示例:
Map<String, Integer> susuMap = new ConcurrentHashMap<>();
susuMap.put("susu1", 111);
susuMap.put("susu2", 222);
System.out.println(susuMap.get("susu1"));
在使用习惯上完全兼容了 HashMap 的使用。
JDK1.5 版本引入,位于并发包java.util.concurrent下。
在 JDK7 版本及以前,ConcurrentHashMap类使用了分段锁的技术(segment + Lock),但在 jdk8 中,也做了较大改动,使用回了 synchronized 修饰符。 具体差别,在以后的文章中再详细介绍。