食堂大妈看完都学会了!腾讯,字节等大厂面试真题汇总,送大厂面经一份!

231 阅读3分钟

基本情况

本人普通本科,Android开发岗。

此文主要是秋招面试经验汇总,最终拿到了百度、腾讯的offer。

主要包括阿里三面,腾讯四面,百度三面,网易三面,美团一面。

今天本文主要讲解:

APK文件反编译

  • 什么是反编译
  • 如何防止反编译
  • APK文件的基本构造

APK加固的方案原理

  • APK加固总体架构
  • APK打包基本流程
  • Dex文件的意义

AES加密项目实战

  • APK加固项目实战
  • APK脱壳技术实战

一.APK文件反编译

1.什么是反编译
  • 定义: 利用编译程序从源语言编写的源程序产生目标程序的过程
2.怎么进行反编译?

先了解apk的文件构造结构

二.加固方案思想

一个程序员的故事:

辛辛苦苦找到一个对象,结婚后发现是个母夜叉。不给管钱就闹,晚上睡觉她趴着睡,导致这程序员无法去洗脚了。然而这个程序员很努力,平时除了上班,还能够做点外包,赚点外快。所以他就想到了把工资卡上交,而把赚到的外快放到了自己的小金库。从此过上了性福生活

一个加密的故事:

通过将非核心的dex文件进行暴露来达到保护核心dex文件的目的。

三.基本原理

3.1Apk打包流程

加壳是在原来apk的基础上加一层保护壳,dex文件修改了就需要重新打包,否则apk安装不了。这就需要我们详细学习apk如何打包的

3.2Dex文件是什么

加固的目的是保护dex,直接而言就是对dex文件进行操作,对dex文件动刀子,必须知道dex文件是什么,能否直接动刀子

3.3Dex文件加载流程

加壳后的文件是不能直接用的,dex文件是加密的,所以我们需要对他进行解密,解密后的dex文件如何加载?

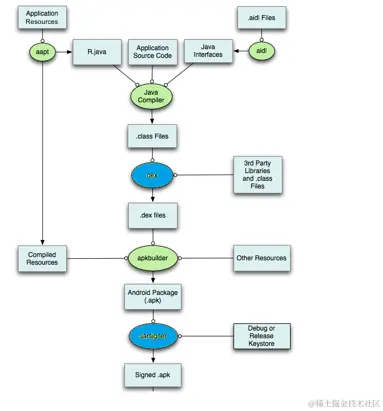
3.4APK文件是怎么生产的

image.png

四.加固总体框架

那么问题来了:

  • 如何达到加密效果?
  • 为什么是两个系列的dex?
  • 壳dex 怎么来的
  • 壳dex如何保护源dex?
  • 如何签名?
  • 如何运行新dex(如何脱壳)?
4.1加密过程

4.2APK文件如何签名

4.3APK文件如何运行(脱壳)

4.4如何制定某些类在 main dex中
  • multiDexKeepFile:手动加入要放到Main.dex中的类
com.umeng.analytics.Abb.class
  • multiDexKeepProguard:以Proguard的方式手动加入要放到的Main.dex中的类
-keep public class com.tencent.bugly.**{*;}

最后

这里我特地整理了一份《Android开发核心知识点笔记》,里面就包含了自定义View相关的内容

如果你有需要的话,可以私信我【进阶】发给你

除了这份笔记,还给大家分享 Android学习PDF+架构视频+面试文档+源码笔记,高级架构技术进阶脑图、Android开发面试专题资料,高级进阶架构资料这几块的内容。非常适合近期有面试和想在技术道路上继续精进的朋友。

如果你有需要的话,可以点击我的GitHub免费获取!

分享上面这些资源,希望可以帮助到大家提升进阶,如果你觉得还算有用的话,不妨把它们推荐给你的朋友~

喜欢本文的话,给我点个小赞、评论区留言或者转发支持一下呗~