【得物技术】搭建会场下的页面性能优化

3,133 阅读3分钟

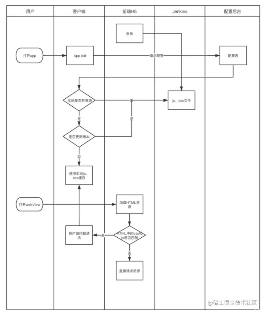
得物App内h5的项目都是通过webview打开。对于webview的性能大家普遍的印象就是打开速度比native慢。

对于SPA应用,一个用户打开webveiw访问h5需要经过如下过程:

  1. 点击App入口(例如banner等)
  2. 到达新页面,页面白屏。
  3. 页面基本框架出现(骨架屏),但是没有数据,页面处于loading状态。
  4. 出现所有数据,页面完全呈现。

从程序执行的角度,我们来看一个没有优化过的webview加载h5的过程: 截屏2021-05-21 下午7.14.33.png 压缩每一个阶段的时间,是性能优化的关键点。

WEBVIEW

结合App的webview我们采用了两个优化手段:

  • 静态资源内置:js,css等静态资源内置在App。App通过拦截请求直接返回本地文件,当然涉及到一系列的刷新缓存的策略。离线文件命中率当下在40%多。 截屏2021-05-21 下午7.15.12.png

截屏2021-05-21 下午7.15.44.png

  • html预加载:App冷启动会主动拉取关键入口的html做缓存。

如下图秒开率有15%的提高。

截屏2021-05-21 下午7.16.14.png

H5优化

SPA与SSR

SPA会场下页面渲染整个流程: 截屏2021-05-21 下午7.17.02.png SSR会场下页面渲染整个流程: 截屏2021-05-21 下午7.17.27.png SPA与SSR在FMP上的表现,中间的凹槽是线上切到SPA的情况,可见SSR对于秒开有平均15%的提升。 截屏2021-05-21 下午7.17.51.png 截屏2021-05-21 下午7.18.10.png

加载时序优化

分析页面的html,我们发现一些js脚本 block了html的加载。

截屏2021-05-21 下午7.20.06.png

截屏2021-05-21 下午7.20.18.png 减少三个block的script的加载。

资源体积

图片优化

webp

webp能够达到90%压缩率,其重要性不言而喻。

现有方案在ssr直出的组件没有webp的能力。即使端上支持webp也加载了jpg或者png的图片,导致资源太大。而在ios的14版本后ios有了支持webp的能力,咨询了IOS同学,14版本的占比至少百分之七八十。

方案

node端直出所有图片都为webp。在端上做一次webp的check,不支持则降级到原jpg或者png。

效果

不支持webp的手机:注意头图。 no_webp.gif

webp.gif

无损压缩服务

从图片源头上解决图片过大的问题,使用了开源方案imagemin/imagemin。 会场传图统一收口交互,避免同一张图多次上传的情况。平均压缩率60%。

截屏2021-05-21 下午7.22.32.png

包体积

  • 无用自定义组件的删除 -33k
  • 按需lodash的大小 -24K
  • 神策SDK 通过JS创建script加载。且解决神策sdk的命名空间前置访问。76 k
  • koa-router的依赖。 -21 k
  • 组件按需加载。 截屏2021-05-21 下午7.23.13.png

总资源优化数据

截屏2021-05-21 下午7.23.53.png

上线后第一天优化数据

截屏2021-05-21 下午7.24.17.png

Lighthouse 打分维度分析结论

Lighthouse 综合打分

优化前

截屏2021-05-21 下午7.25.23.png

第一期优化后

截屏2021-05-21 下午7.26.09.png

截屏2021-05-21 下午7.26.29.png 结论:Lighthouse 相应提升了 20%+。

浏览器资源维度数据分析结论

优化前数据:

截屏2021-05-21 下午7.27.05.png 第一期优化后:

截屏2021-05-21 下午7.27.24.png 结论:transferred 提升了 20%。

综合分析结论

第一期优化根据各种数据汇总,性能整体提升 10%。

SSR组件体验专项优化

现状

有些组件在node端没有直出,且没有图片懒加载的能力。

方案

node端直出组件,且屏外的图片使用懒加载的功能。

效果

涉及以一键领券,分会场入口等组件
前: 1.gif 后: 1-1.gif

FMP总效果

经过一系列的努力,App端优化与h5端的优化。我们把页面的秒开率提高到了40%左右。

截屏2021-05-21 下午7.29.19.png

文|问问en

关注得物技术,携手走向技术的云端