Redlock(redis分布式锁)原理分析
Redlock:全名叫做 Redis Distributed Lock;即使用redis实现的分布式锁;
使用场景:多个服务间保证同一时刻同一时间段内同一用户只能有一个请求(防止关键业务出现并发攻击);
官网文档地址如下:redis.io/topics/dist…
这个锁的算法实现了多redis实例的情况,相对于单redis节点来说,优点在于 防止了 单节点故障造成整个服务停止运行的情况;并且在多节点中锁的设计,及多节点同时崩溃等各种意外情况有自己独特的设计方法;
此博客或者官方文档的相关概念:
1.TTL:Time To Live;只 redis key 的过期时间或有效生存时间
2.clock drift:时钟漂移;指两个电脑间时间流速基本相同的情况下,两个电脑(或两个进程间)时间的差值;如果电脑距离过远会造成时钟漂移值 过大
最低保证分布式锁的有效性及安全性的要求如下:
1.互斥;任何时刻只能有一个client获取锁
2.释放死锁;即使锁定资源的服务崩溃或者分区,仍然能释放锁
3.容错性;只要多数redis节点(一半以上)在使用,client就可以获取和释放锁
网上讲的基于故障转移实现的redis主从无法真正实现Redlock:
因为redis在进行主从复制时是异步完成的,比如在clientA获取锁后,主redis复制数据到从redis过程中崩溃了,导致没有复制到从redis中,然后从redis选举出一个升级为主redis,造成新的主redis没有clientA 设置的锁,这是clientB尝试获取锁,并且能够成功获取锁,导致互斥失效;
思考题:这个失败的原因是因为从redis立刻升级为主redis,如果能够过TTL时间再升级为主redis(延迟升级)后,或者立刻升级为主redis但是过TTL的时间后再执行获取锁的任务,就能成功产生互斥效果;是不是这样就能实现基于redis主从的Redlock;
redis单实例中实现分布式锁的正确方式(原子性非常重要):
1.设置锁时,使用set命令,因为其包含了setnx,expire的功能,起到了原子操作的效果,给key设置随机值,并且只有在key不存在时才设置成功返回True,并且设置key的过期时间(最好用毫秒)
SET key_name my_random_value NX PX 30000 # NX 表示if not exist 就设置并返回True,否则不设置并返回False PX 表示过期时间用毫秒级, 30000 表示这些毫秒时间后此key过期
2.在获取锁后,并完成相关业务后,需要删除自己设置的锁(必须是只能删除自己设置的锁,不能删除他人设置的锁);
删除原因:保证服务器资源的高利用效率,不用等到锁自动过期才删除;
删除方法:最好使用Lua脚本删除(redis保证执行此脚本时不执行其他操作,保证操作的原子性),代码如下;逻辑是 先获取key,如果存在并且值是自己设置的就删除此key;否则就跳过;
if redis.call("get",KEYS[1]) == ARGV[1] then
return redis.call("del",KEYS[1])
else
return 0
end
python代码如下:
redis.eval(f"""if redis.call("get",KEYS[1]) == ARGV[1] then return redis.call("del",KEYS[1]) else return 0 end""", 1, redis_key, random_val)
算法流程图如下:
多节点redis实现的分布式锁算法(RedLock):有效防止单点故障
假设有5个完全独立的redis主服务器
1.获取当前时间戳
2.client尝试按照顺序使用相同的key,value获取所有redis服务的锁,在获取锁的过程中的获取时间比锁过期时间短很多,这是为了不要过长时间等待已经关闭的redis服务。并且试着获取下一个redis实例。
比如:TTL为5s,设置获取锁最多用1s,所以如果一秒内无法获取锁,就放弃获取这个锁,从而尝试获取下个锁
3.client通过获取所有能获取的锁后的时间减去第一步的时间,这个时间差要小于TTL时间并且至少有3个redis实例成功获取锁,才算真正的获取锁成功
4.如果成功获取锁,则锁的真正有效时间是 TTL减去第三步的时间差 的时间;比如:TTL 是5s,获取所有锁用了2s,则真正锁有效时间为3s(其实应该再减去时钟漂移);
5.如果客户端由于某些原因获取锁失败,便会开始解锁所有redis实例;因为可能已经获取了小于3个锁,必须释放,否则影响其他client获取锁
算法示意图如下:
RedLock算法是否是异步算法??
可以看成是同步算法;因为 即使进程间(多个电脑间)没有同步时钟,但是每个进程时间流速大致相同;并且时钟漂移相对于TTL叫小,可以忽略,所以可以看成同步算法;(不够严谨,算法上要算上时钟漂移,因为如果两个电脑在地球两端,则时钟漂移非常大)
RedLock失败重试
当client不能获取锁时,应该在随机时间后重试获取锁;并且最好在同一时刻并发的把set命令发送给所有redis实例;而且对于已经获取锁的client在完成任务后要及时释放锁,这是为了节省时间;
RedLock释放锁
由于释放锁时会判断这个锁的value是不是自己设置的,如果是才删除;所以在释放锁时非常简单,只要向所有实例都发出释放锁的命令,不用考虑能否成功释放锁;
RedLock注意点(Safety arguments):
1.先假设client获取所有实例,所有实例包含相同的key和过期时间(TTL) ,但每个实例set命令时间不同导致不能同时过期,第一个set命令之前是T1,最后一个set命令后为T2,则此client有效获取锁的最小时间为TTL-(T2-T1)-时钟漂移;
2.对于以N/2+ 1(也就是一半以 上)的方式判断获取锁成功,是因为如果小于一半判断为成功的话,有可能出现多个client都成功获取锁的情况, 从而使锁失效
3.一个client锁定大多数事例耗费的时间大于或接近锁的过期时间,就认为锁无效,并且解锁这个redis实例(不执行业务) ;只要在TTL时间内成功获取一半以上的锁便是有效锁;否则无效
系统有活性的三个特征
1.能够自动释放锁
2.在获取锁失败(不到一半以上),或任务完成后 能够自动释放锁,不用等到其自动过期
3.在client重试获取哦锁前(第一次失败到第二次重试时间间隔)大于第一次获取锁消耗的时间;
4.重试获取锁要有一定次数限制
RedLock性能及崩溃恢复的相关解决方法
1.如果redis没有持久化功能,在clientA获取锁成功后,所有redis重启,clientB能够再次获取到锁,这样违法了锁的排他互斥性;
2.如果启动AOF永久化存储,事情会好些, 举例:当我们重启redis后,由于redis过期机制是按照unix时间戳走的,所以在重启后,然后会按照规定的时间过期,不影响业务;但是由于AOF同步到磁盘的方式默认是每秒-次,如果在一秒内断电,会导致数据丢失,立即重启会造成锁互斥性失效;但如果同步磁盘方式使用Always(每一个写命令都同步到硬盘)造成性能急剧下降;所以在锁完全有效性和性能方面要有所取舍;
3.有效解决既保证锁完全有效性及性能高效及即使断电情况的方法是redis同步到磁盘方式保持默认的每秒,在redis无论因为什么原因停掉后要等待TTL时间后再重启(学名:延迟重启) ;缺点是 在TTL时间内服务相当于暂停状态;
总结:
1.TTL时长 要大于正常业务执行的时间+获取所有redis服务消耗时间+时钟漂移
2.获取redis所有服务消耗时间要 远小于TTL时间,并且获取成功的锁个数要 在总数的一般以上:N/2+1
3.尝试获取每个redis实例锁时的时间要 远小于TTL时间
4.尝试获取所有锁失败后 重新尝试一定要有一定次数限制
5.在redis崩溃后(无论一个还是所有),要延迟TTL时间重启redis
6.在实现多redis节点时要结合单节点分布式锁算法 共同实现
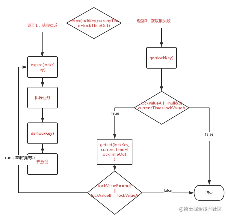
网络上查找的redis分布式锁 算法流程图如下(不推荐使用):
不推荐原因:
1.根据流程图可看出其流程较为繁琐
2.使用较为老式的 setnx方法获取锁及expire方法(无法保证原子操作)
3.redis单点,无法做到错误兼容性;
如下为官网解析(英语水平不够,如有理解问题,请指出):