硬核!阿里P8大牛终于把(数据结构与算法经典问题解析)讲全了

94 阅读3分钟

随着科学技术的发展,人工智能已经逐渐渗透到各个行业,这是一个相当有前景的专业领域。

其中,算法工程师这一职位更是非常火爆,在急缺大量人才的同时,也吸引了众多求职者,那么,初学者该如何学好算法呢?

算法工程师的具体分支:

其次,算法工程师的必备技能:

▲ 至少熟悉一门编程语言 C/C++/java/python/R;

▲ 功底;熟练运用各种常用算法和数据结构,有独立的实现能力;

▲ 熟悉数据挖掘算法;

▲ 熟悉机器学习相关知识理论。

▲ 加分项:具有较为丰富的项目实践经验。

好奇的你看到这里,肯定带着大大的疑问:是不是要直接学习这些算法呢?

万丈高楼平地起,任何高深的算法都要从基础算法学起,不可能一口吃个胖子。

所以,初入门的你学习算法还是要从基础开始:

▲ 首先学习一门语言。

例如 C/C++/Java/python,初学者学 C++比较普遍。

▲ 学数据结构。

数据结构书有很多,但是有些教材晦涩难懂,建议看图解多,通俗易懂的书,推荐《趣学数据结构》。

▲ 学算法。

不要直接看《算法导论》,大量证明会让你崩溃。推荐《数据结构与算法经典问题解析》,有问题分析,完美图解,维码详解,实战演练**+XXX_WWW666666**适合初学者快速掌握经典算法。

接下来,让我们跟随《数据结构与算法经典问题解析》作者的视角,找到学习算法与数据结构的窍门!

话不多说直接上图

如果还在上大学的同学可以先以排序和各种的基本数据结构开始入门。我花了一个星期将八大基础排序和链表/二叉树/栈/队列制作成一份精美的PDF

这份PDF阅读体验肯定是要比公众号和各大的博客平台的文章要好的。PDF内容为纯手打!

下面简单介绍一下八大基础排序和基础的数据结构,每种排序的思想和基础的讲解和源码在PDF里边有。

下面给大家展示这本(数据结构与算法经典问题解析)的部分内容

第一章绪论

第2章递归和回溯

第3章链表

第4章栈

第5章队列

第6章树

第7章优先队列和队

第8章并查集ADT

第9章图算法

第10章排序

第11章查找

第12章选择算法(中位数)

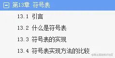
第13章符号表

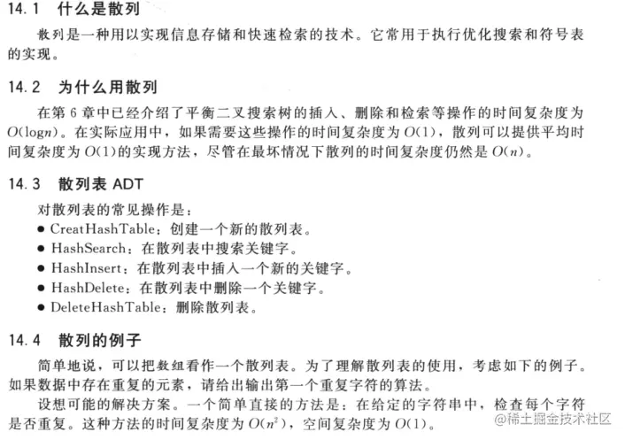
第14章散列

第15章字符串算法

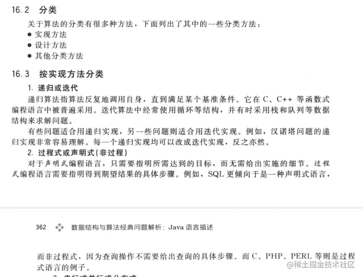
第16章算法设计技术

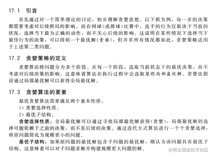
第17章贪梦算法

本文视频福利 左神-左程云讲解的数据结构与算法