1. 线程池理论基础
ctl
private final AtomicInteger ctl = new AtomicInteger(ctlOf(RUNNING, 0));
private static final int COUNT_BITS = Integer.SIZE - 3;
private static final int CAPACITY = (1 << COUNT_BITS) - 1;
private static final int RUNNING = -1 << COUNT_BITS;
private static final int SHUTDOWN = 0 << COUNT_BITS;
private static final int STOP = 1 << COUNT_BITS;
private static final int TIDYING = 2 << COUNT_BITS;
private static final int TERMINATED = 3 << COUNT_BITS;
// 获得线程池的状态
private static int runStateOf(int c) { return c & ~CAPACITY; }
// 获得线程池里面线程的数量
private static int workerCountOf(int c) { return c & CAPACITY; }
// 根据 给定的线程状态 + 线程的数量设置 ctl
private static int ctlOf(int rs, int wc) { return rs | wc; }
ctl是对线程池的运行状态和线程池中有效线程的数量进行控制的一个字段, 它包含两部分的信息:
线程池的运行状态 (runState) 和线程池内有效线程的数量 (workerCount),这里可以看到,使用了Integer类型来保存,高3位保存runState,低29位保存workerCount。COUNT_BITS 就是29,CAPACITY就是1左移29位减1(29个1),这个常量表示workerCount的上限值,大约是5亿
线程池状态
RUNNING
能接受新提交的任务,并且也能处理阻塞队列中的任务;
SHUTDOWN
关闭状态,不再接受新提交的任务,但却可以继续处理阻塞队列中已保存的任务 , 会中断处于空闲状态的线程。在线程池处于 RUNNING 状态时,调用 shutdown()方法会使线程池进入到该状态。
STOP
不能接受新任务,也不处理队列中的任务,会中断正在处理任务的线程。在线程池处于 RUNNING 或 SHUTDOWN 状态时,调用 shutdownNow() 方法会使线程池进入到该状态;
TIDYING
一个过渡状态
如果所有的任务都已终止了,workerCount (有效线程数) 为0,线程池进入该状态后会调用 terminated() 方法进入TERMINATED 状态。
TERMINATED
在terminated() 方法执行完后进入该状态,默认terminated()方法中什么也没有做 ,这是一个扩展方法,我们可以继承线程池交给子类实现。
总结

SHUTDOWN 状态下 需要阻塞队列为空(因为 SHUTDOWN 状态下需要处理阻塞队列里面已经存在的任务),线程池的工作线程数量为0 , 才能转化为 TIDYING状态
STOP 状态下 不需要阻塞队列为空(因为 STOP 状态下不会接受任何任务)只需要线程池的工作线程数量为0 , 就能转化为 TIDYING状态
我们还可以看到状态之间的一个大小关系。
RUNNING < SHUTDOWN < STOP < TIDYING < TERMINATED ,而且线程池的一个状态转换过程也是 RUNNING -> SHUTDOWN -> STOP -> TIDYING -> TERMINATED。所以这么设计会在代码里面的状态判断部分十分方便。
ThreadPoolExecutor构造方法
public ThreadPoolExecutor(int corePoolSize,
int maximumPoolSize,
long keepAliveTime,
TimeUnit unit,
BlockingQueue<Runnable> workQueue,
ThreadFactory threadFactory,
RejectedExecutionHandler handler) {
if (corePoolSize < 0 ||
maximumPoolSize <= 0 ||
maximumPoolSize < corePoolSize ||
keepAliveTime < 0)
throw new IllegalArgumentException();
if (workQueue == null || threadFactory == null || handler == null)
throw new NullPointerException();
this.corePoolSize = corePoolSize;
this.maximumPoolSize = maximumPoolSize;
this.workQueue = workQueue;
this.keepAliveTime = unit.toNanos(keepAliveTime);
this.threadFactory = threadFactory;
this.handler = handler;
}
构造方法中的字段含义如下:
-
corePoolSize:核心线程数量,当有新任务在execute()方法提交时,会执行以下判断:
- 如果运行的线程少于 corePoolSize,则创建新线程来处理任务,即使线程池中的其他线程是空闲的;
- 如果线程池中的线程数量大于等于 corePoolSize 且小于 maximumPoolSize,则只有当workQueue满 时才创建新的线程去处理任务;
- 如果设置的corePoolSize 和 maximumPoolSize相同,则创建的线程池的大小是固定的,这时如果有新任务提交,若workQueue未满,则将请求放入workQueue中,等待有空闲的线程去从workQueue中取任务并处理;
- 如果运行的线程数量大于等于maximumPoolSize,这时如果workQueue已经满了,则通过handler所指定的策略来处理任务;
-
所以,任务提交时,判断的顺序为 corePoolSize –> workQueue –> maximumPoolSize。
-
maximumPoolSize:最大线程数量;
-
workQueue:保存等待执行的任务的阻塞队列,当提交一个新的任务到线程池以后, 线程池会根据当前线程池中正在运行着的线程的数量来决定对该任务的处理方式,主要有以下几种处理方式:
-
使用无界队列:一般使用基于链表的阻塞队列LinkedBlockingQueue。如果使用这种方式,那么线程池中能够创建的最大线程数就是corePoolSize,而maximumPoolSize就不会起作用了。当线程池中所有的核心线程都是RUNNING状态时,这时一个新的任务提交就会放入等待队列中。
-
使用有界队列:一般使用ArrayBlockingQueue。使用该方式可以将线程池的最大线程数量限制为maximumPoolSize,这样能够降低资源的消耗,但同时这种方式也使得线程池对线程的调度变得更困难,因为线程池和队列的容量都是有限的值,所以要想使线程池处理任务的吞吐率达到一个相对合理的范围,又想使线程调度相对简单,并且还要尽可能的降低线程池对资源的消耗,就需要合理的设置这两个数量。
- 如果要想降低系统资源的消耗(包括CPU的使用率,操作系统资源的消耗,上下文环境切换的开销等), 可以设置较大的队列容量和较小的线程池容量, 但这样也会降低线程处理任务的吞吐量。
- 如果提交的任务经常发生阻塞,那么可以考虑通过调用 setMaximumPoolSize() 方法来重新设定线程池的容量。
- 如果队列的容量设置的较小,通常需要将线程池的容量设置大一点,这样CPU的使用率会相对的高一些。但如果线程池的容量设置的过大,则在提交的任务数量太多的情况下,并发量会增加,那么线程之间的调度就是一个要考虑的问题,因为这样反而有可能降低处理任务的吞吐量。
-
-
keepAliveTime:线程池维护线程所允许的空闲时间。当线程池中的线程数量大于corePoolSize的时候,如果这时没有新的任务提交,核心线程外的线程不会立即销毁,而是会等待,直到等待的时间超过了keepAliveTime;
-
threadFactory:它是ThreadFactory类型的变量,用来创建新线程。默认使用Executors.defaultThreadFactory() 来创建线程。使用默认的ThreadFactory来创建线程时,会使新创建的线程具有相同的NORM_PRIORITY优先级并且是非守护线程,同时也设置了线程的名称。
-
handler:它是RejectedExecutionHandler类型的变量,表示线程池的饱和策略。如果阻塞队列满了并且没有空闲的线程,这时如果继续提交任务,就需要采取一种策略处理该任务。线程池提供了4种策略:
- AbortPolicy:直接抛出异常,这是默认策略;
- CallerRunsPolicy:用调用者所在的线程来执行任务;
- DiscardOldestPolicy:丢弃阻塞队列中靠最前的任务,并执行当前任务;
- DiscardPolicy:直接丢弃任务;
线程池拒绝策略
拒绝策略体现的设计模式
拒绝策略是策略模式的体现。将方法的实现交给外部去决定。
JDK自带的拒绝策略
public static class AbortPolicy implements RejectedExecutionHandler {
public AbortPolicy() { }
//直接抛出异常
public void rejectedExecution(Runnable r, ThreadPoolExecutor e) {
throw new RejectedExecutionException("Task " + r.toString() +
" rejected from " +
e.toString());
}
}
public static class CallerRunsPolicy implements RejectedExecutionHandler {
public CallerRunsPolicy() { }
//由调用excute方法 的线程自己执行
public void rejectedExecution(Runnable r, ThreadPoolExecutor e) {
if (!e.isShutdown()) {
r.run();
}
}
}
public static class DiscardPolicy implements RejectedExecutionHandler {
public DiscardPolicy() { }
//什么都不做
public void rejectedExecution(Runnable r, ThreadPoolExecutor e) {
}
}
public static class DiscardOldestPolicy implements RejectedExecutionHandler {
public DiscardOldestPolicy() { }
//把阻塞队列头部的任务淘汰 , 然后塞入最新的任务
public void rejectedExecution(Runnable r, ThreadPoolExecutor e) {
if (!e.isShutdown()) {
e.getQueue().poll();
e.execute(r);
}
}
}
第三方框架对拒绝策略的扩展
- Dubbo的实现,在抛出 RejectedExecutionException异常之前会记录日志,并dump线程栈信息,方便定位问题。
- Netty 的实现,是创建一个新线程来执行任务
2.源码解析
execute
public void execute(Runnable command) {
if (command == null)
throw new NullPointerException();
// 线程池状态
int c = ctl.get();
if (workerCountOf(c) < corePoolSize) {
// 现在的线程总数 < 核心线程数 直接添加
if (addWorker(command, true))
return;
// 添加失败,重新获得ctl
c = ctl.get();
}
if (isRunning(c) && workQueue.offer(command)) {
// 线程池是 Running 状态 && 任务添加到工作队列里面成功
// 重新获得 ctl
int recheck = ctl.get();
// 状态不是 Running 那么从阻塞队列删除这个任务 执行拒绝策略 因为不管是 SHUTDOWN 还是 STOP 状态都不会接受新的任务
if (! isRunning(recheck) && remove(command))
reject(command);
// 状态是Running 线程池里面没有线程 所以要创建一个线程去完成工作队列里面的任务
else if (workerCountOf(recheck) == 0)
addWorker(null, false);
}
// 任务添加到工作队列里面失败,添加非核心线程执行任务
else if (!addWorker(command, false))
reject(command);
}
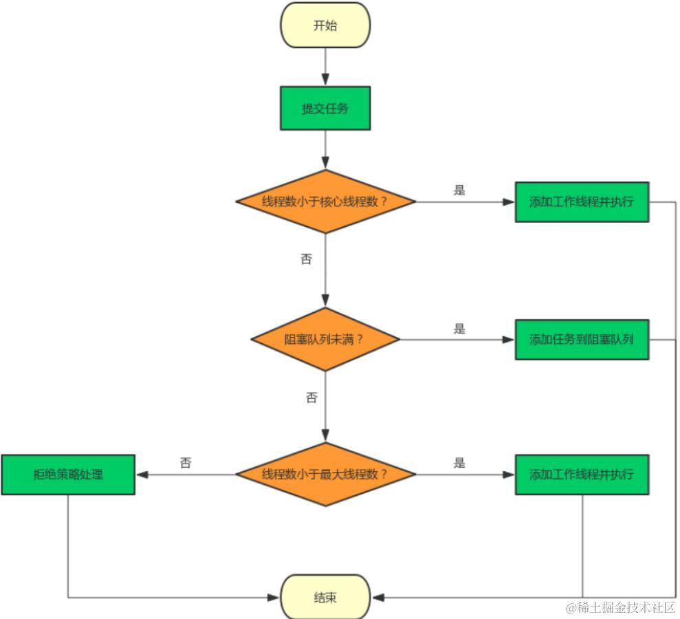
简单来说,在执行execute()方法时如果状态一直是RUNNING时,的执行过程如下:
- 如果
workerCount < corePoolSize,则创建并启动一个线程来执行新提交的任务; - 如果
workerCount >= corePoolSize,且线程池内的阻塞队列未满,则将任务添加到该阻塞队列中; - 如果
workerCount >= corePoolSize && workerCount < maximumPoolSize,且线程池内的阻塞队列已满,则创建并启动一个线程来执行新提交的任务; - 如果
workerCount >= maximumPoolSize,并且线程池内的阻塞队列已满, 则根据拒绝策略来处理该任务, 默认的处理方式是直接抛异常。
这里要注意一下addWorker(null, false);,也就是创建一个线程,但并没有传入任务,因为任务已经被添加到workQueue中了,所以worker在执行的时候,会直接从workQueue中获取任务。所以,在workerCountOf(recheck) == 0时执行addWorker(null, false);也是为了保证线程池在RUNNING状态下必须要有一个线程来执行任务。

addWorker
private boolean addWorker(Runnable firstTask, boolean core) {
retry:
// 通过自旋 + CAS 的方式来创建线程,防止多创建线程
for (;;) {
int c = ctl.get();
int rs = runStateOf(c);
// 1. 线程池是 STOP 状态 直接返回
// 2. 线程池是 SHUTDOWN状态 && firstTask != null,说明这是新提交的任务,SHUTDOWN状态下
// 不会处理新提交的任务
// 3. 线程池是 SHUTDOWN状态 && firstTask == null && 工作队列为空,说明已经没有任务需要处理了
// 那么更加不需要创建线程
if (rs >= SHUTDOWN &&! (rs == SHUTDOWN && firstTask == null && ! workQueue.isEmpty()))
return false;
for (;;) {
int wc = workerCountOf(c);
// 1. 线程池线程数直接超过了 2^29 次方,不能创建
// 2. 线程池线程数超过了corePoolSize (core == true) ,说明添加的是核心线程,不能创建 // 创建
// 3. 线程池数量超过了 maximumPoolSize (core == false), 说明添加的是非核心线程,不能创建
if (wc >= CAPACITY ||
wc >= (core ? corePoolSize : maximumPoolSize))
return false;
// CAS 防止多创建线程
if (compareAndIncrementWorkerCount(c))
// 如果成功,直接跳出最外层循环,然后去创建线程
break retry;
// 走到这里 说明有并发创建线程
c = ctl.get();
// 检查一下线程池状态是否发生改变
// 如果改变那么继续外层循环(外层循环会重新判断状态)
// 如果没有发生改变,那么继续内层循环,内存循环继续尝试创建线程
if (runStateOf(c) != rs)
continue retry;
}
}
boolean workerStarted = false;
boolean workerAdded = false;
Worker w = null;
try {
w = new Worker(firstTask);
final Thread t = w.thread;
if (t != null) {
final ReentrantLock mainLock = this.mainLock;
// 创建线程的时候 使用 mainLock 加锁
mainLock.lock();
try {
// 线程池状态
int rs = runStateOf(ctl.get());
// 1. 线程池是 RUNNING 状态
// 2. 线程池是 SHUTDOWN状态,并且 firstTask 为 null -> 这个时候是需要创建一个线程去处理工作队列里面的任务
if (rs < SHUTDOWN || (rs == SHUTDOWN && firstTask == null)) {
if (t.isAlive()) // precheck that t is startable
throw new IllegalThreadStateException();
workers.add(w);
int s = workers.size();
if (s > largestPoolSize)
// 指标信息 统计一下线程池里面最大的线程数 可以用来做指标分析
largestPoolSize = s;
workerAdded = true;
}
} finally {
mainLock.unlock();
}
if (workerAdded) {
// 开启线程
t.start();
workerStarted = true;
}
}
} finally {
if (! workerStarted)
addWorkerFailed(w);
}
return workerStarted;
}
Worker类
线程池中的每一个线程被封装成一个Worker对象,ThreadPool维护的其实就是一组Worker对象,看一下Worker的定义:
private final class Worker
extends AbstractQueuedSynchronizer
implements Runnable
{
private static final long serialVersionUID = 6138294804551838833L;
final Thread thread;
Runnable firstTask;
volatile long completedTasks;
Worker(Runnable firstTask) {
setState(-1); // inhibit interrupts until runWorker
this.firstTask = firstTask;
this.thread = getThreadFactory().newThread(this);
}
public void run() {
runWorker(this);
}
protected boolean isHeldExclusively() {
return getState() != 0;
}
protected boolean tryAcquire(int unused) {
if (compareAndSetState(0, 1)) {
setExclusiveOwnerThread(Thread.currentThread());
return true;
}
return false;
}
protected boolean tryRelease(int unused) {
setExclusiveOwnerThread(null);
setState(0);
return true;
}
public void lock() { acquire(1); }
public boolean tryLock() { return tryAcquire(1); }
public void unlock() { release(1); }
public boolean isLocked() { return isHeldExclusively(); }
void interruptIfStarted() {
Thread t;
if (getState() >= 0 && (t = thread) != null && !t.isInterrupted()) {
try {
t.interrupt();
} catch (SecurityException ignore) {
}
}
}
}
Worker类继承了AQS,并实现了Runnable接口,注意其中的firstTask和thread属性:firstTask用它来保存传入的任务;thread是在调用构造方法时通过ThreadFactory来创建的线程,是用来处理任务的线程。
在调用构造方法时,需要把任务传入,这里通过getThreadFactory().newThread(this);来新建一个线程,newThread方法传入的参数是this,因为Worker本身继承了Runnable接口,也就是一个线程,所以一个Worker对象在启动的时候会调用Worker类中的run方法。
Worker继承了AQS,使用AQS来实现独占锁的功能。为什么不使用ReentrantLock来实现呢?可以看到tryAcquire方法,它是 不允许重入 的,而 ReentrantLock是允许重入的:
-
lock方法一旦获取了 独占锁,表示当前线程 正在执行任务中;
-
如果 正在执行任务,则 不应该中断线程;
-
如果该线程现在不是独占锁的状态,也就是 空闲 的状态,说明它没有在处理任务,这时 可以对该线程进行中断;
-
线程池在执行 shutdown方法 **或 tryTerminate方法 时会调用 interruptIdleWorkers方法 来中断空闲的线程,interruptIdleWorkers方法会使用tryLock方法来判断线程池中的线程是否是空闲状态;
-
之所以设置为不可重入,是因为我们不希望任务在调用像setCorePoolSize这样的线程池控制方法时重新获取锁。如果使用ReentrantLock,它是可重入的,这样如果在任务中调用了如setCorePoolSize这类线程池控制的方法,会中断正在运行的线程。
所以,Worker继承自AQS,用于判断线程是否空闲以及是否可以被中断。
此外,在构造方法中执行了setState(-1);,把state变量设置为-1,为什么这么做呢?是因为AQS中默认的state是0,如果刚创建了一个Worker对象,还没有执行任务时,这时就不应该被中断,看一下tryAquire方法:
protected boolean tryAcquire(int unused) {
if (compareAndSetState(0, 1)) {
setExclusiveOwnerThread(Thread.currentThread());
return true;
}
return false;
}
tryAcquire方法是根据state是否是0来判断的,所以,setState(-1);将state设置为-1是为了禁止在执行任务前对线程进行中断。
正因为如此,在runWorker方法中会先调用Worker对象的unlock方法将state设置为0.
runWorker
final void runWorker(Worker w) {
Thread wt = Thread.currentThread();
// 获取第一个任务
Runnable task = w.firstTask;
w.firstTask = null;
// 允许中断 因为worker刚创建的时候 不允许被中断 所以这里需要解除限制
w.unlock();
// 是否因为异常退出循环
boolean completedAbruptly = true;
try {
// 如果task为空,则通过getTask来获取任务
while (task != null || (task = getTask()) != null) {
w.lock();
if ((runStateAtLeast(ctl.get(), STOP) || (Thread.interrupted() && runStateAtLeast(ctl.get(), STOP))) && !wt.isInterrupted())
/*
* { [线程池是STOP状态]
* ||
* ([线程处于打断状态] && [线程池状态是STOP])
* }
* &&
* [线程没有被打断] (这里是因为前面的 Thread.interrupted() 清除了打断标记)
*
* 解释一下上面的if判断
* 如果线程池是STOP状态 那么该线程应该被打断
* 如果if执行的过程中 其他线程把线程池状态修改为了 STOP 并且当前线程修改为了打断 * 状态
* 那么该线程也应该被打断。
* ps : Thread.interrupted() 方法会判断线程是否被打断,并且重置打断标记为false
*/
//打断线程
wt.interrupt();
try {
//执行任务前置钩子
beforeExecute(wt, task);
Throwable thrown = null;
try {
//执行任务
task.run();
} catch (RuntimeException x) {
thrown = x;
throw x;
} catch (Error x) {
thrown = x;
throw x;
} catch (Throwable x) {
thrown = x;
throw new Error(x);
} finally {
//执行任务后置钩子
afterExecute(task, thrown);
}
} finally {
task = null;
w.completedTasks++;
w.unlock();
}
}
//如果执行任务的中出现了异常,那么不会走到这里
completedAbruptly = false;
} finally {
//处理线程的回收工作
processWorkerExit(w, completedAbruptly);
}
}
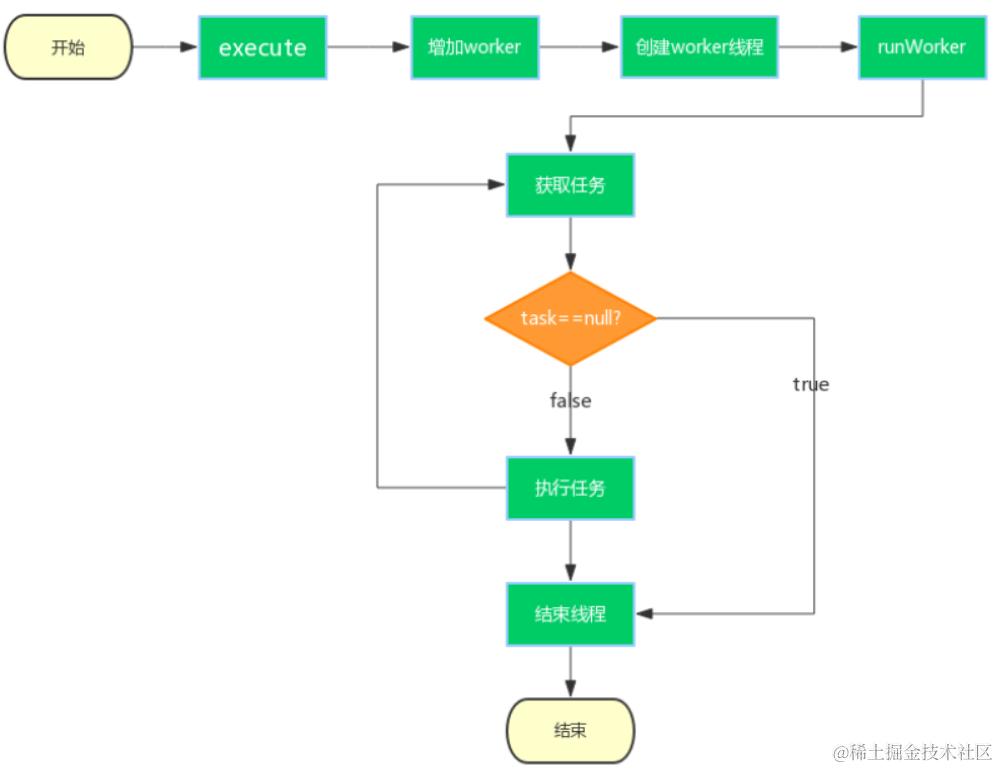
总结一下runWorker方法的执行过程:
-
while循环不断地通过getTask()方法获取任务;
-
getTask()方法从阻塞队列中取任务;
-
如果线程池正在停止,那么要保证当前线程是中断状态,否则要保证当前线程不是中断状态;
-
调用
task.run()执行任务; -
如果task为null则跳出循环,执行processWorkerExit()方法;
-
runWorker方法执行完毕,也代表着Worker中的run方法执行完毕,销毁线程。
这里的beforeExecute方法和afterExecute方法在ThreadPoolExecutor类中是空的,留给子类来实现。
completedAbruptly变量来表示在执行任务过程中是否出现了异常,在processWorkerExit方法中会对该变量的值进行判断。
getTask
private Runnable getTask() {
// timeOut变量的值表示非核心线程上次从阻塞队列中取任务时是否超时
boolean timedOut = false;
for (; ; ) {
int c = ctl.get();
int rs = runStateOf(c);
/*
* 如果线程池状态rs >= SHUTDOWN,也就是非RUNNING状态,再进行以下判断:
* 1. rs >= STOP,线程池是否正在stop;
* 2. 阻塞队列是否为空。
* 如果以上条件满足,则将workerCount减1并返回null。
* 因为如果当前线程池状态的值是SHUTDOWN或以上时,不允许再向阻塞队列中添加任务。
*/
if (rs >= SHUTDOWN && (rs >= STOP || workQueue.isEmpty())) {
decrementWorkerCount();
return null;
}
int wc = workerCountOf(c);
// timed变量用于判断是否需要进行超时控制。
// allowCoreThreadTimeOut默认是false,也就是核心线程不允许进行超时;
// wc > corePoolSize,表示当前线程池中的线程数量大于核心线程数量;
// 对于超过核心线程数量的这些线程,需要进行超时控制 , 这些就叫做非核心线程!
boolean timed = allowCoreThreadTimeOut || wc > corePoolSize;
/*
* wc > maximumPoolSize 线程数超过了 设置的最大线程数;
* timed && timedOut 如果为true,表示当前操作需要进行超时控制,并且上次从阻塞队列中获取任务 * 发生了超时
* 接下来判断,如果有效线程数量大于1,或者阻塞队列是空的,那么尝试将workerCount减1;
* 如果减1失败,则返回重试。
* 如果wc == 1时,也就说明当前线程是线程池中唯一的一个线程了。
*/
if ((wc > maximumPoolSize || (timed && timedOut)) && (wc > 1 || workQueue.isEmpty())) {
if (compareAndDecrementWorkerCount(c))
return null;
continue;
}
try {
/*
* 根据timed来判断,如果为true,则通过阻塞队列的poll方法进行超时控制,如果在 * keepAliveTime时间内没有获取到任务,则返回null;
* 否则通过take方法,如果这时队列为空,则take方法会阻塞直到队列不为空。
*/
Runnable r = timed ?
workQueue.poll(keepAliveTime, TimeUnit.NANOSECONDS) :
workQueue.take();
if (r != null)
return r;
// 如果 r == null,说明已经超时,timedOut设置为true
timedOut = true;
} catch (InterruptedException retry) {
// 如果获取任务时当前线程发生了中断,则设置timedOut为false并返回循环重试
timedOut = false;
}
}
}
该方法会告诉我们 非工作线程是怎么淘汰的 , 构造函数里面的maximumPoolSize, keepAliveTime究竟是怎么使用的
processWorkerExit
private void processWorkerExit(Worker w, boolean completedAbruptly) {
// 如果completedAbruptly值为true,则说明线程执行时出现了异常,需要将workerCount减1;
// 如果线程执行时没有出现异常,说明在getTask()方法中已经已经对workerCount进行了减1操作,这里就不必再减了。
if (completedAbruptly) // If abrupt, then workerCount wasn't adjusted
decrementWorkerCount();
final ReentrantLock mainLock = this.mainLock;
// 上锁 因为workerSet不是线程安全的集合 对其操作需要加锁
mainLock.lock();
try {
//统计完成的任务数
completedTaskCount += w.completedTasks;
// 从workers中移除,也就表示着从线程池中移除了一个工作线程
workers.remove(w);
} finally {
mainLock.unlock();
}
// 根据线程池状态进行判断是否结束线程池
tryTerminate();
int c = ctl.get();
/*
* 当线程池是RUNNING或SHUTDOWN状态时,如果worker是异常结束,那么会直接addWorker;
*
* 如果allowCoreThreadTimeOut=true,并且等待队列有任务,至少保留一个worker;
* 如果allowCoreThreadTimeOut=false,workerCount不少于corePoolSize。
*/
if (runStateLessThan(c, STOP)) {
//这里是因为非核心线程超时了
if (!completedAbruptly) {
// 如果允许核心线程超时 那么最小worker数就是 0
// 因为允许核心线程超时 就说明全都是非核心线程,
// 那么就是来一个任务就创建一个线程来处理,没有核心线程这一说
int min = allowCoreThreadTimeOut ? 0 : corePoolSize;
// 最小线程数为0 , 并且任务队列里面还有任务没有处理
// 那么我们需要把 最小线程数设置为 1
if (min == 0 && ! workQueue.isEmpty())
min = 1;
// 判断现在的worker数是否已经 min,
// 如果已经超过了 那么就不需要创建新的worker了
if (workerCountOf(c) >= min)
return; // replacement not needed
}
//该 worker是因为执行任务的过程中出现了异常,所以直接添加一个worker补充上去
addWorker(null, false);
}
}
该方法会做回收线程的工作,他回收的线程可能是执行任务过程中出现异常的线程,也可能是没有任务可以获取的非工作线程。
这里我们也看到,对于出现异常的线程,他是直接销毁掉,然后再创建一个新的线程。所以我们建议最好自己去处理线程里面的异常,避免重新创建线程浪费系统资源
至此,processWorkerExit执行完之后,工作线程被销毁,以上就是整个工作线程的生命周期,从execute方法开始,Worker使用ThreadFactory创建新的工作线程,runWorker通过getTask获取任务,然后执行任务,如果getTask返回null,进入processWorkerExit方法,整个线程结束,如图所示:

tryTerminate
final void tryTerminate() {
for (; ; ) {
int c = ctl.get();
/*
* 当前线程池的状态为以下几种情况时,直接返回:
* 1. RUNNING,因为还在运行中,不能停止;
* 2. TIDYING或TERMINATED,这个时候线程池已经结束了 不需要重复结束了
* 3. SHUTDOWN并且等待队列非空,这时要执行完workQueue中的task;
*/
if (isRunning(c) ||
runStateAtLeast(c, TIDYING) ||
(runStateOf(c) == SHUTDOWN && !workQueue.isEmpty()))
return;
// 如果线程数量不为0,则中断一个空闲的工作线程,并返回
if (workerCountOf(c) != 0) {
interruptIdleWorkers(ONLY_ONE);
return;
}
final ReentrantLock mainLock = this.mainLock;
mainLock.lock();
try {
// 这里尝试设置状态为TIDYING,如果设置成功,则调用terminated方法
if (ctl.compareAndSet(c, ctlOf(TIDYING, 0))) {
try {
// terminated方法默认什么都不做,留给子类实现
terminated();
} finally {
// 设置状态为TERMINATED
ctl.set(ctlOf(TERMINATED, 0));
termination.signalAll();
}
return;
}
} finally {
mainLock.unlock();
}
// else retry on failed CAS
}
}
interruptIdleWorkers(ONLY_ONE); 的作用是因为在 getTask 方法中执行workQueue.take()*时,如果不执行中断会一直阻塞。在下面介绍的 shutdown 方法中,会中断所有空闲的工作线程,如果在执行shutdown时工作线程没有空闲,然后又去调用了getTask方法,这时如果workQueue中没有任务了,调用workQueue.take() 时就会一直阻塞。所以每次在工作线程结束时调用 tryTerminate 方法来尝试中断一个空闲工作线程,避免在队列为空时取任务一直阻塞的情况。
会调用 tryTerminate() 方法的方法汇总:
- addWorkerFailed()添加worker失败
- processWorkerExit ( ) 回收worker
- shutdown ()
- shutdownNow ()
- remove()将任务从任务队列里面移除
- purge () 官方注释 :Tries to remove from the work queue all Future tasks that have been cancelled,就是去 尝试移除 future 类型 并且 已经被取消的任务。
简而言之 就是当 worker 或者 任务的数量 减少的时候 ,都会尝试去 调用 tryTerminate() 方法 把线程池终结。
shutDown
public void shutdown() {
final ReentrantLock mainLock = this.mainLock;
mainLock.lock();
try {
// 安全策略判断(不重要)
checkShutdownAccess();
// 切换状态为SHUTDOWN
advanceRunState(SHUTDOWN);
// 中断空闲线程
interruptIdleWorkers();
onShutdown(); // hook for ScheduledThreadPoolExecutor
} finally {
mainLock.unlock();
}
// 尝试结束线程池
tryTerminate();
}
这里思考一个问题:在 runWorker方法 中,执行任务时对Worker对象w进行了lock操作,为什么要在执行任务的时候对每个工作线程都加锁呢?
下面仔细分析一下:
- 在getTask方法中,如果这时线程池的状态是SHUTDOWN并且workQueue为空,那么就应该返回null来结束这个工作线程,而使线程池进入SHUTDOWN状态需要调用shutdown方法;
- shutdown方法会调用interruptIdleWorkers来中断 空闲 的线程,interruptIdleWorkers持有mainLock,会遍历workers来逐个判断工作线程是否空闲。但getTask方法中没有mainLock;
- 在getTask中,如果判断当前线程池状态是 RUNNING,并且阻塞队列为空,那么会调用
workQueue.take()进行阻塞; - 如果在判断当前线程池状态是 RUNNING 后,这时调用了 shutdown 方法把状态改为了 SHUTDOWN,这时如果不进行中断,那么当前的工作线程在调用了
workQueue.take()后会一直阻塞而不会被销毁,因为在SHUTDOWN状态下不允许再有新的任务添加到workQueue中,这样一来线程池永远都关闭不了了; - 由上可知,shutdown 方法与 getTask 方法(从队列中获取任务时)存在 竞态条件;
- 解决这一问题就需要用到线程的中断,也就是为什么要用 interruptIdleWorkers方法。在调用
workQueue.take()时,如果发现当前线程在执行之前或者执行期间是中断状态,则会抛出InterruptedException,解除阻塞的状态; - 但是要中断工作线程,还要判断工作线程是否是空闲的,如果工作线程正在处理任务,就不应该发生中断;
- 所以Worker继承自AQS,在工作线程处理任务时会进行lock,interruptIdleWorkers在进行中断时会使用tryLock来判断该工作线程是否正在处理任务,如果tryLock返回true,说明该工作线程当前未执行任务,这时才可以被中断。也就是说,通过继承AQS,
然后就相当于给worker添加了一个状态信息,如果没上锁,那么处于空闲状态,是可以被中断的。如果上锁了,那么 处于 正在执行任务的状态 , 此时不能中断该线程
interruptIdleWorkers
private void interruptIdleWorkers() {
interruptIdleWorkers(false);
}
private void interruptIdleWorkers(boolean onlyOne) {
final ReentrantLock mainLock = this.mainLock;
mainLock.lock();
try {
for (Worker w : workers) {
Thread t = w.thread;
if (!t.isInterrupted() && w.tryLock()) {
try {
t.interrupt();
} catch (SecurityException ignore) {
} finally {
w.unlock();
}
}
if (onlyOne)
break;
}
} finally {
mainLock.unlock();
}
}
interruptIdleWorkers遍历workers中所有的工作线程,若线程没有被中断并且tryLock成功,就中断该线程。
为什么要使用 mainLock加锁?假设添加线程和 interruptIdleWorkers 同时执行,那么就可能会存在 有些线程永远无法中断。
shutdownNow
public List<Runnable> shutdownNow() {
List<Runnable> tasks;
final ReentrantLock mainLock = this.mainLock;
mainLock.lock();
try {
checkShutdownAccess();
advanceRunState(STOP);
// 中断所有工作线程,无论是否空闲
interruptWorkers();
// 取出队列中没有被执行的任务
tasks = drainQueue();
} finally {
mainLock.unlock();
}
tryTerminate();
return tasks;
}
shutdownNow方法与shutdown方法类似,不同的地方在于:
- 设置状态为STOP;
- 中断所有工作线程,无论是否是空闲的;
- 取出阻塞队列中没有被执行的任务并返回。
shutdownNow方法执行完之后调用tryTerminate方法,该方法在上文已经分析过了,目的就是使线程池的状态设置为TERMINATED。
interruptWorkers
private void interruptWorkers() {
final ReentrantLock mainLock = this.mainLock;
mainLock.lock();
try {
for (Worker w : workers)
w.interruptIfStarted();
} finally {
mainLock.unlock();
}
}
我们可以看到该方法会打断所有的线程。不管线程是否在执行任务还是空闲
3. 个人对线程池设计思想的一些感悟
4. 线程池监控
1.监控指标
1.线程池活跃度
- 活跃度 = (activeCount / maximumPoolSize) * 100
- 比如 threshold 阈值配置 80,表示活跃度达到 80% 时触发告警
- 服务启动后会开启一个定时监控任务,每隔一定时间(可配置)去计算 线程池 的活跃度,达到配置的 threshold 阈值后会触发一次告警,告警间隔内多次触发不会发送告警通知
指标数据来源: 线程池 提供 API :getActiveCount( ) / getMaximumPoolSize( )
2. 队列容量告警
- 容量使用率 = (queueSize / queueCapacity) * 100
- 比如 threshold 阈值配置 80,表示队列容量使用率达到 80% 时触发告警
- 服务启动后会开启一个定时监控任务,每隔一定时间去计算任务队列的使用率,达到配置的 threshold 阈值后会触发一次告警,告警间隔内多次触发不会发送告警通知
指标数据来源:首先线程池i提供 API 获得任务队列本身
通过 queue.getQueueSize() 就是任务数量, queue.getQueueSize() + queue.remainingCapacity() 就是总容量
3. 拒绝策略告警
- 线程池 线程数 达到配置的最大线程数,且任务队列已满,再提交任务会触发拒绝策略
- DtpExecutor 线程池 用到的 RejectedExecutionHandler 是经过动态代理包装过的, 在执行具体的拒绝策略之前会执行 RejectedAware 类 beforeReject() 方法
- beforeReject 方法会去做拒绝数量累加(总数值累加、周期值累加)。且判断如果周期累计值达到配置的阈值, 则会触发一次告警通知(同时重置周期累加值为 0 及上次告警时间为当前时间),告警间隔内多次触发不会发送告警通知
为什么这里要动态代理?因为 线程池 拒绝策略并没有提供一些可以扩展的 钩子函数 ,所有只有拿到原生的拒绝策略类,然后进行动态代理。动态代理前后进行埋点统计
4. 排队超时告警
- 重写 ThreadPoolExecutor 的 execute() 方法和 beforeExecute() 方法,采用时间轮处理任务排队超时逻辑
- 任务提交时用 queueTimeout 开启一个处理排队超时的 TimerTask,排队超时后执行 TimerTask 的 run 方法,累加排队超时任务数量(总数值累加、周期值累加)。 且判断如果周期累计值达到配置的阈值, 则会触发一次告警通知(同时重置周期累加值为 0 及上次告警时间为当前时间),告警间隔内多次触发不会发送告警通知
execute 的时候根据 queueTimeout 往时间轮提交一个延迟任务
beforeExecute 的时候会取消这个延迟任务
5. 任务执行超时告警
- 重写 ThreadPoolExecutor 的 beforeExecute() 和 afterExecute() 方法,采用时间轮处理任务执行超时逻辑
- beforeExecute() 阶段根据 runTimeout 开启一个处理执行超时的 TimerTask,超时后执行 TimerTask 的 run 方法, 累加执行超时任务数量(总数值累加、周期值累加)。且判断如果周期累计值达到配置的阈值,则会触发一次告警通知 (同时重置周期累加值为 0 及上次告警时间为当前时间),告警间隔内多次触发不会发送告警通知
beforeExecute()的时候往时间轮里面添加任务
afterExecute()的时候取消时间轮里面的定时任务。
2. 任务包装器
任务包装器,就是为了传递一些变量到线程池里面的线程中。例如 traceId,流量染色标识,流量回放标识,全链路压测标识等等。。。。
MDC
MDC (Mapped Diagnostic Context): 在日志记录的上下文中,MDC是log4j和logback等日志框架提供的一种机制,用于在多线程环境中为日志条目添加额外的诊断信息。这允许开发者将特定于线程的数据与日志消息关联起来,以便于调试和监控。
构造 MdcRunnable 的时候快照 MDC上下文,run的时候 回放MDC上下文
public class MdcRunnable implements Runnable {
private final Runnable runnable;
private final Thread parentThread;
/**
* Saves the MDC value of the current thread
*/
private final Map<String, String> parentMdc;
public MdcRunnable(Runnable runnable) {
this.runnable = runnable;
this.parentMdc = MDC.getCopyOfContextMap();
this.parentThread = Thread.currentThread();
}
public static MdcRunnable get(Runnable runnable) {
return new MdcRunnable(runnable);
}
@Override
public void run() {
if (MapUtils.isEmpty(parentMdc) || Objects.equals(Thread.currentThread(), parentThread)) {
runnable.run();
return;
}
// Assign the MDC value of the parent thread to the child thread
for (Map.Entry<String, String> entry : parentMdc.entrySet()) {
MDC.put(entry.getKey(), entry.getValue());
}
try {
// Execute the decorated thread run method
runnable.run();
} finally {
// Remove MDC value at the end of execution
for (Map.Entry<String, String> entry : parentMdc.entrySet()) {
if (!TRACE_ID.equals(entry.getKey())) {
MDC.remove(entry.getKey());
}
}
}
}
}
TtlTaskWrapper
阿里提供的TransmittableThreadLocal,解决线程池之间的threadLocal数据传输问题。
public class TtlTaskWrapper implements TaskWrapper {
private static final String NAME = "ttl";
@Override
public String name() {
return NAME;
}
@Override
public Runnable wrap(Runnable runnable) {
return TtlRunnable.get(runnable);
}
}
SwTraceTaskWrapper
传递 SkyWalking 中的链路标识
public class SwTraceTaskWrapper implements TaskWrapper {
private static final String NAME = "swTrace";
@Override
public String name() {
return NAME;
}
@Override
public Runnable wrap(Runnable runnable) {
MDC.put(TRACE_ID, TraceContext.traceId());
return MdcRunnable.get(new RunnableWrapper(runnable));
}
}
OpenTelemetryWrapper
传递 opentelemetry 中的链路标识
public class OpenTelemetryWrapper implements TaskWrapper {
private static final String NAME = "OTel";
@Override
public String name() {
return NAME;
}
@Override
public Runnable wrap(Runnable runnable) {
Context context = Context.current();
//把Trace信息传入DynamicTP中
MDC.put(TRACE_ID, Span.current().getSpanContext().getTraceId());
// 被wrap方法包装后,该Executor执行的所有Runnable都会跑在特定的context中
return MdcRunnable.get(context.wrap(runnable));
}
}
自定义扩展逻辑
基于SPI机制,实现插拔式架构,用户可以自行实现。
3. 线程池可观测性
任务耗时相关
任务耗时相关的指标包括 :
- tps : 线程池每秒执行任务数
- maxRt : 线程池执行任务的最大耗时
- minRt :线程池执行任务的最小耗时
- avg :线程池执行任务的平均耗时
- tp50 : 满足50%的任务执行所需的最低耗时
- tp75 : 满足75%的任务执行所需的最低耗时
- tp90 : 满足90%的任务执行所需的最低耗时
- tp95 : 满足95%的任务执行所需的最低耗时
- tp99 : 满足99%的任务执行所需的最低耗时
- tp999 : 满足99.9%的任务执行所需的最低耗时
这些指标是怎么统计的?
提交任务的时候记录任务的开始执行时间。
afterExecute / afterReject 的时候 用 现在时间戳 - 任务的开始执行时间 = 任务执行时间。
MMACounter
通过该类既可维护 tps, maxRt, minRt, avg
public class MMACounter implements Summary {
/**
* 任务总执行时间
*/
private final AtomicLong total = new AtomicLong();
/**
* 总任务数
*/
private final AtomicLong count = new AtomicLong();
/**
* 任务最小执行时间
*/
private final AtomicLong min = new AtomicLong(Long.MAX_VALUE);
/**
* 任务最大执行时间
*/
private final AtomicLong max = new AtomicLong(Long.MIN_VALUE);
/**
* 任务执行完成调用
* 1. 任务总执行时间 + runTime
* 2. 总任务数++
* 3. 任务最小执行时间
* 4. 任务最大执行时间
* @param runTime current value
*/
@Override
public void add(long runTime) {
total.addAndGet(runTime);
count.incrementAndGet();
setMin(runTime);
setMax(runTime);
}
@Override
public void reset() {
total.set(0);
count.set(0);
min.set(Long.MAX_VALUE);
max.set(Long.MIN_VALUE);
}
public long getTotal() {
return total.get();
}
public long getCount() {
return count.get();
}
public long getMin() {
long current = min.get();
return (current == Long.MAX_VALUE) ? 0 : current;
}
public long getMax() {
long current = max.get();
return (current == Long.MIN_VALUE) ? 0 : current;
}
public double getAvg() {
long currentCount = count.get();
long currentTotal = total.get();
if (currentCount > 0) {
double avgLatency = currentTotal / (double) currentCount;
BigDecimal bg = new BigDecimal(avgLatency);
return bg.setScale(4, RoundingMode.HALF_UP).doubleValue();
}
return 0;
}
private void setMax(long value) {
long current;
while (value > (current = max.get()) && !max.compareAndSet(current, value)) {
// no op
}
}
private void setMin(long value) {
long current;
while (value < (current = min.get()) && !min.compareAndSet(current, value)) {
// no op
}
}
}
Histogram
直方图, 用来统计 tp50, tp75, tp95, tp90, tp99, tp999
汇总
public PerformanceSnapshot(MMAPCounter mmapCounter, int monitorInterval) {
tps = BigDecimal.valueOf(mmapCounter.getMmaCounter().getCount())
.divide(BigDecimal.valueOf(Math.max(monitorInterval, 1)), 1, RoundingMode.HALF_UP)
.doubleValue();
maxRt = mmapCounter.getMmaCounter().getMax();
minRt = mmapCounter.getMmaCounter().getMin();
avg = mmapCounter.getMmaCounter().getAvg();
tp50 = mmapCounter.getSnapshot().getMedian();
tp75 = mmapCounter.getSnapshot().get75thPercentile();
tp90 = mmapCounter.getSnapshot().getValue(0.9);
tp95 = mmapCounter.getSnapshot().get95thPercentile();
tp99 = mmapCounter.getSnapshot().get99thPercentile();
tp999 = mmapCounter.getSnapshot().get999thPercentile();
}
4. 可观测性指标收集
项目启动的时候开启一个定时任务,定时任务每隔一段时间收集线程池指标。
这里提供一些默认的指标收集方案:
1. LogCollector
指标数据以 json 日志格式输出磁盘,地址 {appName}.monitor.log
{"datetime": "2022-04-17 11:35:15.208", "app_name": "dynamic-tp-nacos-cloud-demo", "thread_pool_metrics": {"activeCount":0,"queueSize":0,"largestPoolSize":0,"poolSize":0,"rejectHandlerName":"CallerRunsPolicy","queueCapacity":2000,"fair":false,"queueTimeoutCount":0,"rejectCount":0,"waitTaskCount":0,"taskCount":0,"runTimeoutCount":0,"queueRemainingCapacity":2000,"corePoolSize":4,"queueType":"VariableLinkedBlockingQueue","completedTaskCount":0,"dynamic":true,"maximumPoolSize":6,"poolName":"dtpExecutor1"}}
{"datetime": "2022-04-17 11:35:15.209", "app_name": "dynamic-tp-nacos-cloud-demo", "thread_pool_metrics": {"activeCount":0,"queueSize":0,"largestPoolSize":0,"poolSize":0,"rejectHandlerName":"CallerRunsPolicy","queueCapacity":2000,"fair":false,"queueTimeoutCount":0,"rejectCount":0,"waitTaskCount":0,"taskCount":0,"runTimeoutCount":0,"queueRemainingCapacity":2000,"corePoolSize":2,"queueType":"TaskQueue","completedTaskCount":0,"dynamic":true,"maximumPoolSize":4,"poolName":"dtpExecutor2"}}
{"datetime": "2022-04-17 11:35:15.209", "app_name": "dynamic-tp-nacos-cloud-demo", "thread_pool_metrics": {"activeCount":0,"queueSize":0,"largestPoolSize":0,"poolSize":0,"queueCapacity":2147483647,"fair":false,"queueTimeoutCount":0,"rejectCount":0,"waitTaskCount":0,"taskCount":0,"runTimeoutCount":0,"queueRemainingCapacity":2147483647,"corePoolSize":1,"queueType":"LinkedBlockingQueue","completedTaskCount":0,"dynamic":false,"maximumPoolSize":1,"poolName":"commonExecutor"}}
{"datetime": "2022-04-17 11:35:15.209", "app_name": "dynamic-tp-nacos-cloud-demo", "thread_pool_metrics": {"activeCount":0,"queueSize":0,"largestPoolSize":100,"poolSize":100,"queueCapacity":2147483647,"fair":false,"queueTimeoutCount":0,"rejectCount":0,"waitTaskCount":0,"taskCount":177,"runTimeoutCount":0,"queueRemainingCapacity":2147483647,"corePoolSize":100,"queueType":"TaskQueue","completedTaskCount":177,"dynamic":false,"maximumPoolSize":400,"poolName":"tomcatWebServerTp"}}
@Slf4j
public class LogCollector extends AbstractCollector {
@Override
public void collect(ThreadPoolStats threadPoolStats) {
String metrics = JsonUtil.toJson(threadPoolStats);
if (LogHelper.getMonitorLogger() == null) {
log.error("Cannot find monitor logger...");
return;
}
LogHelper.getMonitorLogger().info("{}", metrics);
}
@Override
public String type() {
return CollectorTypeEnum.LOGGING.name().toLowerCase();
}
}
2. JMXCollector
利用 JMX 进行线程池指标监控
@Slf4j
public class JMXCollector extends AbstractCollector {
public static final String DTP_METRIC_NAME_PREFIX = "dtp.thread.pool";
/**
* 缓存的作用是将注册到JMX的数据,每次都是同一个对象
*/
private static final Map<String, ThreadPoolStats> GAUGE_CACHE = new ConcurrentHashMap<>();
@Override
public void collect(ThreadPoolStats threadPoolStats) {
if (GAUGE_CACHE.containsKey(threadPoolStats.getPoolName())) {
ThreadPoolStats poolStats = GAUGE_CACHE.get(threadPoolStats.getPoolName());
BeanUtils.copyProperties(threadPoolStats, poolStats);
} else {
try {
MBeanServer server = ManagementFactory.getPlatformMBeanServer();
ObjectName name = new ObjectName(DTP_METRIC_NAME_PREFIX + ":name=" + threadPoolStats.getPoolName());
ThreadPoolStatsJMX stats = new ThreadPoolStatsJMX(threadPoolStats);
server.registerMBean(stats, name);
} catch (JMException e) {
log.error("collect thread pool stats error", e);
}
GAUGE_CACHE.put(threadPoolStats.getPoolName(), threadPoolStats);
}
}
@Override
public String type() {
return CollectorTypeEnum.JMX.name().toLowerCase();
}
}
4. 什么时候创建动态线程池?
创建线程池需要拉取各个配置中心的线程池参数设置,所以这个问题转化为各种配置中心的线程池的参数是怎么拉取的?
聊这个问题之前,先聊一下 SpringBoot启动流程。我在这里只列举一下和动态线程池设计相关的关键节点。
- SpringApplication 进入 run流程
- 创建 environment 对象。
- 如果是spring cloud项目,创建 environment 对象后会触发父 SpringApplication的run过程,父 SpringApplication的run过程会 加载 所有实现了 PropertySourceLocator 接口的 Bean,然后调用其 locate() 方法,将配置设置到本地 environment。(nacos 是实现了 PropertySourceLocator, 将远程的配置塞到 environment)
- environment 对象创建完成之后会触发 EnvironmentPostProcessor 的回调,EnvironmentPostProcessor 的回调会将远程的配置信息 拉取到 本地 environment (我认为这是非 springCloud 环境下实现配置中心的最佳实践, zk / apollo 均采用这种方案)
- 自此 environment对象里面已经有了远程所有的配置信息。
- environment对象创建好之后,开始刷新 spring容器。
spring容器刷新流程:
我只列举关键节点
- invokeBeanFactoryPostProcessors(),该方法会回调所有实现了 BeanDefinitionRegistryPostProcessor 接口 和 BeanFactoryPostProcessor 接口的 bean,旨在为 sprng容器补充 bean定义信息
- registerBeanPostProcessors(),该方法会实例化所有 beanPostProcessor
- finishBeanFactoryInitialization(),该方法会实例化所有bean。
所以综上,我们需要关注的节点是 PropertySourceLocator, EnvironmentPostProcessor, BeanDefinitionRegistryPostProcessor
SpringCloud环境下利用 PropertySourceLocator 进行配置信息的拉取
SpringBoot环境下利用 EnvironmentPostProcessor 进行配置信息的拉取
到了 回调 BeanDefinitionRegistryPostProcessor 的阶段,environment对象已经准备好了,这个时候可以获得environment对象里面的线程池配置信息,通过这些线程池配置信息补充 beanDefinition。
EnvironmentPostProcessor
ZkConfigEnvironmentProcessor 实现 EnvironmentPostProcessor,将 zk 上面的配置设置到environment里面。
public class ZkConfigEnvironmentProcessor implements EnvironmentPostProcessor, Ordered {
public static final String ZK_PROPERTY_SOURCE_NAME = "dtpZkPropertySource";
@Override
public void postProcessEnvironment(ConfigurableEnvironment environment, SpringApplication application) {
DtpProperties dtpProperties = DtpProperties.getInstance();
BinderHelper.bindDtpProperties(environment, dtpProperties);
Map<Object, Object> properties = CuratorUtil.genPropertiesMap(dtpProperties);
if (!checkPropertyExist(environment)) {
createZkPropertySource(environment, properties);
}
}
private boolean checkPropertyExist(ConfigurableEnvironment environment) {
MutablePropertySources propertySources = environment.getPropertySources();
return propertySources.stream().anyMatch(p -> ZK_PROPERTY_SOURCE_NAME.equals(p.getName()));
}
private void createZkPropertySource(ConfigurableEnvironment environment, Map<Object, Object> properties) {
MutablePropertySources propertySources = environment.getPropertySources();
OriginTrackedMapPropertySource zkSource = new OriginTrackedMapPropertySource(ZK_PROPERTY_SOURCE_NAME, properties);
propertySources.addLast(zkSource);
}
@Override
public int getOrder() {
return Ordered.LOWEST_PRECEDENCE;
}
}
ApolloApplicationContextInitializer 实现 EnvironmentPostProcessor, 将 阿波罗 上面的配置设置到 environment 里面
public class ApolloApplicationContextInitializer implements
ApplicationContextInitializer<ConfigurableApplicationContext> , EnvironmentPostProcessor, Ordered {
public static final int DEFAULT_ORDER = 0;
private static final Logger logger = LoggerFactory.getLogger(ApolloApplicationContextInitializer.class);
private static final Splitter NAMESPACE_SPLITTER = Splitter.on(",").omitEmptyStrings().trimResults();
private static final String[] APOLLO_SYSTEM_PROPERTIES = {"app.id", ConfigConsts.APOLLO_CLUSTER_KEY,
"apollo.cacheDir", ConfigConsts.APOLLO_META_KEY};
private final ConfigPropertySourceFactory configPropertySourceFactory = SpringInjector
.getInstance(ConfigPropertySourceFactory.class);
private int order = DEFAULT_ORDER;
@Override
public void initialize(ConfigurableApplicationContext context) {
ConfigurableEnvironment environment = context.getEnvironment();
String enabled = environment.getProperty(PropertySourcesConstants.APOLLO_BOOTSTRAP_ENABLED, "false");
if (!Boolean.valueOf(enabled)) {
logger.debug("Apollo bootstrap config is not enabled for context {}, see property: ${{}}", context, PropertySourcesConstants.APOLLO_BOOTSTRAP_ENABLED);
return;
}
logger.debug("Apollo bootstrap config is enabled for context {}", context);
initialize(environment);
}
protected void initialize(ConfigurableEnvironment environment) {
if (environment.getPropertySources().contains(PropertySourcesConstants.APOLLO_BOOTSTRAP_PROPERTY_SOURCE_NAME)) {
//already initialized
return;
}
String namespaces = environment.getProperty(PropertySourcesConstants.APOLLO_BOOTSTRAP_NAMESPACES, ConfigConsts.NAMESPACE_APPLICATION);
logger.debug("Apollo bootstrap namespaces: {}", namespaces);
List<String> namespaceList = NAMESPACE_SPLITTER.splitToList(namespaces);
CompositePropertySource composite = new CompositePropertySource(PropertySourcesConstants.APOLLO_BOOTSTRAP_PROPERTY_SOURCE_NAME);
for (String namespace : namespaceList) {
Config config = ConfigService.getConfig(namespace);
composite.addPropertySource(configPropertySourceFactory.getConfigPropertySource(namespace, config));
}
environment.getPropertySources().addFirst(composite);
}
void initializeSystemProperty(ConfigurableEnvironment environment) {
for (String propertyName : APOLLO_SYSTEM_PROPERTIES) {
fillSystemPropertyFromEnvironment(environment, propertyName);
}
}
private void fillSystemPropertyFromEnvironment(ConfigurableEnvironment environment, String propertyName) {
if (System.getProperty(propertyName) != null) {
return;
}
String propertyValue = environment.getProperty(propertyName);
if (Strings.isNullOrEmpty(propertyValue)) {
return;
}
System.setProperty(propertyName, propertyValue);
}
@Override
public void postProcessEnvironment(ConfigurableEnvironment configurableEnvironment, SpringApplication springApplication) {
// should always initialize system properties like app.id in the first place
initializeSystemProperty(configurableEnvironment);
Boolean eagerLoadEnabled = configurableEnvironment.getProperty(PropertySourcesConstants.APOLLO_BOOTSTRAP_EAGER_LOAD_ENABLED, Boolean.class, false);
//EnvironmentPostProcessor should not be triggered if you don't want Apollo Loading before Logging System Initialization
if (!eagerLoadEnabled) {
return;
}
Boolean bootstrapEnabled = configurableEnvironment.getProperty(PropertySourcesConstants.APOLLO_BOOTSTRAP_ENABLED, Boolean.class, false);
if (bootstrapEnabled) {
initialize(configurableEnvironment);
}
}
/**
* @since 1.3.0
*/
@Override
public int getOrder() {
return order;
}
/**
* @since 1.3.0
*/
public void setOrder(int order) {
this.order = order;
}
}
BeanDefinitionRegistryPostProcessor
@Slf4j
public class DtpBeanDefinitionRegistrar implements ImportBeanDefinitionRegistrar, EnvironmentAware {
private Environment environment;
@Override
public void setEnvironment(Environment environment) {
this.environment = environment;
}
@Override
public void registerBeanDefinitions(AnnotationMetadata importingClassMetadata, BeanDefinitionRegistry registry) {
DtpProperties dtpProperties = DtpProperties.getInstance();
// 这个时候 environment 里面已经有了所有动态线程池的配置信息
BinderHelper.bindDtpProperties(environment, dtpProperties);
val executors = dtpProperties.getExecutors();
if (CollectionUtils.isEmpty(executors)) {
log.warn("DynamicTp registrar, no executors are configured.");
return;
}
// 根据这些配置信息补充bean定义信息
executors.forEach(e -> {
Class<?> executorTypeClass = ExecutorType.getClass(e.getExecutorType());
Map<String, Object> propertyValues = buildPropertyValues(e);
Object[] args = buildConstructorArgs(executorTypeClass, e);
SpringBeanHelper.register(registry, e.getThreadPoolName(), executorTypeClass, propertyValues, args);
});
}
private Map<String, Object> buildPropertyValues(DtpExecutorProps props) {
Map<String, Object> propertyValues = Maps.newHashMap();
propertyValues.put(THREAD_POOL_NAME, props.getThreadPoolName());
propertyValues.put(THREAD_POOL_ALIAS_NAME, props.getThreadPoolAliasName());
propertyValues.put(ALLOW_CORE_THREAD_TIMEOUT, props.isAllowCoreThreadTimeOut());
propertyValues.put(WAIT_FOR_TASKS_TO_COMPLETE_ON_SHUTDOWN, props.isWaitForTasksToCompleteOnShutdown());
propertyValues.put(AWAIT_TERMINATION_SECONDS, props.getAwaitTerminationSeconds());
propertyValues.put(PRE_START_ALL_CORE_THREADS, props.isPreStartAllCoreThreads());
propertyValues.put(REJECT_HANDLER_TYPE, props.getRejectedHandlerType());
propertyValues.put(REJECT_ENHANCED, props.isRejectEnhanced());
propertyValues.put(RUN_TIMEOUT, props.getRunTimeout());
propertyValues.put(TRY_INTERRUPT_WHEN_TIMEOUT, props.isTryInterrupt());
propertyValues.put(QUEUE_TIMEOUT, props.getQueueTimeout());
val notifyItems = mergeAllNotifyItems(props.getNotifyItems());
propertyValues.put(NOTIFY_ITEMS, notifyItems);
propertyValues.put(PLATFORM_IDS, props.getPlatformIds());
propertyValues.put(NOTIFY_ENABLED, props.isNotifyEnabled());
val taskWrappers = TaskWrappers.getInstance().getByNames(props.getTaskWrapperNames());
propertyValues.put(TASK_WRAPPERS, taskWrappers);
propertyValues.put(PLUGIN_NAMES, props.getPluginNames());
propertyValues.put(AWARE_NAMES, props.getAwareNames());
return propertyValues;
}
private Object[] buildConstructorArgs(Class<?> clazz, DtpExecutorProps props) {
BlockingQueue<Runnable> taskQueue;
if (clazz.equals(EagerDtpExecutor.class)) {
taskQueue = new TaskQueue(props.getQueueCapacity());
} else if (clazz.equals(PriorityDtpExecutor.class)) {
taskQueue = new PriorityBlockingQueue<>(props.getQueueCapacity(), PriorityDtpExecutor.getRunnableComparator());
} else {
taskQueue = buildLbq(props.getQueueType(),
props.getQueueCapacity(),
props.isFair(),
props.getMaxFreeMemory());
}
return new Object[]{
props.getCorePoolSize(),
props.getMaximumPoolSize(),
props.getKeepAliveTime(),
props.getUnit(),
taskQueue,
new NamedThreadFactory(props.getThreadNamePrefix()),
RejectHandlerGetter.buildRejectedHandler(props.getRejectedHandlerType())
};
}
}
5. 动态线程池的参数如何刷新?
首先应该提供一个统一的动态线程池参数刷新入口。各种配置中心配置更新的触发条件不太一样(有些是通过监听器发布事件,有些是提供 addLisenner方法)。所以只需要编写不同的配置中心 starter,当配置中心配置更改的时候回调 参数刷新入口即可。
统一的线程池参数刷新入口
public static void refresh(DtpProperties dtpProperties) {
if (Objects.isNull(dtpProperties) || CollectionUtils.isEmpty(dtpProperties.getExecutors())) {
log.debug("DynamicTp refresh, empty thread pool properties.");
return;
}
dtpProperties.getExecutors().forEach(p -> {
if (StringUtils.isBlank(p.getThreadPoolName())) {
log.warn("DynamicTp refresh, thread pool name must not be blank, executorProps: {}", p);
return;
}
ExecutorWrapper executorWrapper = EXECUTOR_REGISTRY.get(p.getThreadPoolName());
if (Objects.nonNull(executorWrapper)) {
refresh(executorWrapper, p);
return;
}
log.warn("DynamicTp refresh, cannot find specified executor, name: {}.", p.getThreadPoolName());
});
}
Nacos 怎么做的?
Nacos在配置更改的时候会发布 NacosConfigEvent 事件,NacosConfigEvent 事件里面携带了更改的配置,所以只需要监听 NacosConfigEvent 事件,然后接受事件的时候 回调 参数刷新入口即可 即可。
@Slf4j
public class NacosRefresher extends AbstractRefresher implements SmartApplicationListener {
public NacosRefresher(DtpProperties dtpProperties) {
super(dtpProperties);
}
@Override
public boolean supportsEventType(Class<? extends ApplicationEvent> eventType) {
return NacosConfigEvent.class.isAssignableFrom(eventType);
}
@Override
public void onApplicationEvent(ApplicationEvent event) {
if (event instanceof NacosConfigEvent) {
refresh(environment);
}
}
}
Apollo 是怎么做的?
Apollo对每份配置文件提供了一个 addLisenner()方法,当该份配置文件修改的时候会触发 监听器的回调。
ApolloRefresher 在初始化阶段向线程池参数配置文件添加一个监听器。监听器会回调 onChange()方法,onChange方法里面会 回调 参数刷新入口即可
@Slf4j
public class ApolloRefresher extends AbstractRefresher implements ConfigFileChangeListener, InitializingBean {
private static final Splitter NAMESPACE_SPLITTER = Splitter.on(",").omitEmptyStrings().trimResults();
public ApolloRefresher(DtpProperties dtpProperties) {
super(dtpProperties);
}
// apollo 发现配置更改后会回调 onChange 事件
@Override
public void onChange(ConfigFileChangeEvent changeEvent) {
String namespace = changeEvent.getNamespace();
String newValue = changeEvent.getNewValue();
ConfigFileTypeEnum configFileType = deduceConfigFileType(namespace);
// 回调 参数刷新入口
refresh(newValue, configFileType);
}
@Override
public void afterPropertiesSet() {
String namespaces = environment.getProperty(PropertySourcesConstants.APOLLO_BOOTSTRAP_NAMESPACES,
ConfigConsts.NAMESPACE_APPLICATION);
log.debug("Apollo bootstrap namespaces: {}", namespaces);
List<String> namespaceList = NAMESPACE_SPLITTER.splitToList(namespaces);
for (String namespace : namespaceList) {
// 文件类型
ConfigFileFormat format = determineFileFormat(namespace);
String actualNamespaceName = trimNamespaceFormat(namespace, format);
ConfigFile configFile = ConfigService.getConfigFile(actualNamespaceName, format);
if (!isDtpNamespace(configFile.getContent(), ConfigFileTypeEnum.of(format.getValue()))) {
continue;
}
try {
// 添加监听器
configFile.addChangeListener(this);
log.info("DynamicTp refresher, add listener success, namespace: {}", actualNamespaceName);
} catch (Exception e) {
log.error("DynamicTp refresher, add listener error, namespace: {}", actualNamespaceName, e);
}
}
}
/**
* 判断是哪种文件类型结尾
* @param namespaceName
* @return
*/
private ConfigFileFormat determineFileFormat(String namespaceName) {
String lowerCase = namespaceName.toLowerCase();
for (ConfigFileFormat format : ConfigFileFormat.values()) {
if (lowerCase.endsWith("." + format.getValue())) {
return format;
}
}
return ConfigFileFormat.Properties;
}
private String trimNamespaceFormat(String namespaceName, ConfigFileFormat format) {
String extension = "." + format.getValue();
if (!namespaceName.toLowerCase().endsWith(extension)) {
return namespaceName;
}
return namespaceName.substring(0, namespaceName.length() - extension.length());
}
private ConfigFileTypeEnum deduceConfigFileType(String namespace) {
ConfigFileFormat configFileFormat = determineFileFormat(namespace);
return ConfigFileTypeEnum.of(configFileFormat.getValue());
}
private boolean isDtpNamespace(String content, ConfigFileTypeEnum configFileType) {
val configHandler = ConfigHandler.getInstance();
try {
val properties = configHandler.parseConfig(content, configFileType);
return properties.keySet().stream().anyMatch(key -> key.toString().startsWith(MAIN_PROPERTIES_PREFIX));
} catch (IOException e) {
return false;
}
}
}
ZK 是怎么做的?
ZK 其实主要监听 线程池配置参数存放节点发生的各种事件,例如节点信息发生改变就会 回调 参数刷新入口
@Slf4j
public class ZookeeperRefresher extends AbstractRefresher implements EnvironmentAware, InitializingBean {
public ZookeeperRefresher(DtpProperties dtpProperties) {
super(dtpProperties);
}
@Override
public void afterPropertiesSet() {
final ConnectionStateListener connectionStateListener = (client, newState) -> {
if (newState == ConnectionState.RECONNECTED) {
loadAndRefresh();
}
};
final CuratorListener curatorListener = (client, curatorEvent) -> {
final WatchedEvent watchedEvent = curatorEvent.getWatchedEvent();
if (null != watchedEvent) {
switch (watchedEvent.getType()) {
case NodeChildrenChanged:
case NodeDataChanged:
// 节点信息发生改变 回调 参数刷新入口
loadAndRefresh();
break;
default:
break;
}
}
};
CuratorFramework curatorFramework = CuratorUtil.getCuratorFramework(dtpProperties);
String nodePath = CuratorUtil.nodePath(dtpProperties);
curatorFramework.getConnectionStateListenable().addListener(connectionStateListener);
curatorFramework.getCuratorListenable().addListener(curatorListener);
cleanZkPropertySource(environment);
log.info("DynamicTp refresher, add listener success, nodePath: {}", nodePath);
}
/**
* load config and refresh
*/
private void loadAndRefresh() {
refresh(CuratorUtil.genPropertiesMap(dtpProperties));
}
/**
* ZK_PROPERTY_SOURCE just for DtpBeanDefinitionRegistrar
*
* @param environment environment
*/
private void cleanZkPropertySource(Environment environment) {
ConfigurableEnvironment env = ((ConfigurableEnvironment) environment);
env.getPropertySources().remove(ZkConfigEnvironmentProcessor.ZK_PROPERTY_SOURCE_NAME);
}
}
6. 线程池如何优雅关停?
LifeCycle
public interface Lifecycle {
void start();
void stop();
boolean isRunning();
}
这边建议将线程池关停的逻辑写在 的 Lifecycle.stop()方法里面。Spring容器关闭的时候会回调该方法,将线程池关闭。
这里提供一个优雅关闭线程池的方法:具体的逻辑可以参考 : 如何优雅关停线程池? - 掘金 (juejin.cn)
/**
* 优雅关闭线程池
*
* @param threadPool 线程池
* @param taskConsumer 处理未完成任务逻辑
* @param waitShutDownTime 等待 shutdown 方法等待线程池关闭的时间
* @param waitShutDownTimeUnit 等待 shutdown 方法等待线程池关闭的时间单位
* @param waitShutDownNowTime 等待 shutdownNow 方法等待线程池关闭的时间
* @param waitShutDownNowTimeUnit 等待 shutdownNow 方法等待线程池关闭的时间单位
*/
public static void shutdownGracefully(ExecutorService threadPool,
Consumer<Runnable> taskConsumer,
long waitShutDownTime, TimeUnit waitShutDownTimeUnit,
long waitShutDownNowTime, TimeUnit waitShutDownNowTimeUnit
) {
if (threadPool != null && !threadPool.isShutdown()) {
log.info("threadPool shutdown");
threadPool.shutdown();
try {
if (!threadPool.awaitTermination(waitShutDownTime, waitShutDownTimeUnit)) {
List<Runnable> remainTasks = threadPool.shutdownNow();
for (Runnable task : remainTasks) {
if (task instanceof Task) {
log.info("第 {} 次任务从任务队列里面移除", ((Task) task).getId());
// 在这里可以对这些还未执行的任务做一些处理。
taskConsumer.accept(task);
}
}
if (!threadPool.awaitTermination(waitShutDownNowTime, waitShutDownNowTimeUnit)) {
log.error("threadPool can not be close");
}
}
} catch (InterruptedException e) {
throw new RuntimeException(e);
}
}
}