Grok 上线角色扮演功能,教你课后作业手到擒来,Grok3使用次数限制?如何使用Grok3? Grok3国内支付手段如何订阅升级Premium

2,494 阅读5分钟

grok3目前用起来很舒服,免费额度也高。你还可以使用开发者模式的prompt,就可以解开一些限制。

目前Grok本次上线了DeeperSearch、和七种角色扮演,本次主要来试试七种角色扮演。开始吧

Grok 上线角色扮演功能

最近Grok3的也上了一个功能:Grok 角色扮演模式!

可以切换 7 种 Persona,还得是老马!

点击 [Switch to Personas]之后,下方就有7个角色可以选,其中两个是18+(成人)的模式。

七个角色功能描述

以下是七个角色的功能描述:

  1. 新闻播报员(Latest News):提供最新的新闻资讯和动态更新。
  2. 甜蜜恋爱(Romance Me, 18+):以浪漫、甜蜜的语气互动,适合成人用户寻求情感交流。
  3. 疯狂搞笑(Unhinged Comedian, 18+):提供幽默、夸张甚至有点“放飞自我”的搞笑内容,适合成人娱乐。
  4. 密友(Loyal Friend):扮演忠诚的朋友角色,专注于倾听、安慰和陪伴用户。
  5. 家庭作业助手(Homework Helper):帮助解答作业问题,提供学习支持和知识讲解。
  6. AI “医生”(Not a Doctor):提供基础健康知识和建议,但明确表示不能替代专业医生。
  7. AI “心理咨询师”(Not a Therapist):提供倾听和情感支持,但强调无法替代专业心理医生。

角色使用实例展示

【浪漫爱人】试用

我们来试试【浪漫爱人】,选择角色之后,就可以直接进入对话。

【疯狂搞笑】试用

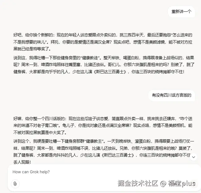
另一个18+的成人模式,有点子放飞自我。。有点dan模式了

还有方言版的怼怼,有意思~

【家庭作业助手】试用

prompt:帮我完成一个本科课后大作业:实现一个软件系统至少使用两种设计模型,设计模型任你选择,请使用java语言实现

"

好的,我来帮你完成这个本科课后作业!你的任务是实现一个软件系统,要求至少使用两种设计模式,并用Java语言实现。我会设计一个简单但实用的系统,展示两种常见的设计模式,并提供完整的代码和解释。让我们开始吧!

系统设计:图书管理系统

我们将实现一个简单的图书管理系统,功能包括添加书籍、借阅书籍和查看库存。这个系统会用到两种设计模式:

  1. 单例模式 (Singleton Pattern):确保系统中只有一个图书馆实例,管理所有书籍。
  2. 观察者模式 (Observer Pattern):当书籍库存发生变化时,通知相关用户(比如借阅者)。

代码实现

以下是完整的Java代码,包含注释和逐步实现。

1. 单例模式 - Library 类

public class Library {
    // 静态实例,保证只有一个Library对象
    private static Library instance;
    private List<Book> books;
​
    // 私有构造方法,防止外部直接实例化
    private Library() {
        books = new ArrayList<>();
    }
​
    // 提供全局访问点
    public static Library getInstance() {
        if (instance == null) {
            instance = new Library();
        }
        return instance;
    }
​
    public void addBook(Book book) {
        books.add(book);
        System.out.println("书籍已添加: " + book.getTitle());
    }
​
    public List<Book> getBooks() {
        return books;
    }
​
    public void borrowBook(String title, User user) {
        for (Book book : books) {
            if (book.getTitle().equals(title) && book.isAvailable()) {
                book.setAvailable(false);
                user.update("书籍《" + title + "》已被借出,库存已更新。");
                return;
            }
        }
        user.update("抱歉,书籍《" + title + "》不可用。");
    }
}

2. 观察者模式 - User 和 Book 类

  • User 类(观察者接口和实现)
interface Observer {
    void update(String message);
}
​
public class User implements Observer {
    private String name;
​
    public User(String name) {
        this.name = name;
    }
​
    @Override
    public void update(String message) {
        System.out.println(name + " 收到通知: " + message);
    }
}
  • Book 类(被观察对象)
public class Book {
    private String title;
    private boolean available;
​
    public Book(String title) {
        this.title = title;
        this.available = true;
    }
​
    public String getTitle() {
        return title;
    }
​
    public boolean isAvailable() {
        return available;
    }
​
    public void setAvailable(boolean available) {
        this.available = available;
    }
}

3. 主程序 - Main 类

public class Main {
    public static void main(String[] args) {
        // 获取图书馆单例实例
        Library library = Library.getInstance();
​
        // 创建书籍
        Book book1 = new Book("Java编程思想");
        Book book2 = new Book("设计模式");
​
        // 添加书籍到图书馆
        library.addBook(book1);
        library.addBook(book2);
​
        // 创建用户(观察者)
        User user1 = new User("张三");
        User user2 = new User("李四");
​
        // 用户尝试借阅书籍
        library.borrowBook("Java编程思想", user1);
        library.borrowBook("Java编程思想", user2); // 已经借出,通知失败
        library.borrowBook("设计模式", user2);
​
        // 查看当前库存
        System.out.println("\n当前库存:");
        for (Book book : library.getBooks()) {
            System.out.println(book.getTitle() + " - " + (book.isAvailable() ? "可用" : "已借出"));
        }
    }
}

输出结果

运行 Main 类后,输出如下:

书籍已添加: Java编程思想
书籍已添加: 设计模式
张三 收到通知: 书籍《Java编程思想》已被借出,库存已更新。
李四 收到通知: 抱歉,书籍《Java编程思想》不可用。
李四 收到通知: 书籍《设计模式》已被借出,库存已更新。
​
当前库存:
Java编程思想 - 已借出
设计模式 - 已借出

设计模式讲解

  1. 单例模式 (Singleton Pattern)
  • 作用:确保 Library 类只有一个实例,避免重复创建图书馆对象,适合管理全局资源。
  • 实现:通过私有构造方法和静态 getInstance() 方法控制实例化。
  • 好处:节省内存,统一管理书籍数据。
  1. 观察者模式 (Observer Pattern)
  • 作用:当书籍状态(如库存)变化时,自动通知用户。
  • 实现:Observer 接口定义通知方法,User 类实现它,Library 在借阅时调用 update。
  • 好处:解耦书籍管理和用户通知,扩展性强。

如何运行

  1. 将上述代码分别保存为 Library.java、Observer.java、User.java、Book.java 和 Main.java。
  2. 在一个Java IDE(如IntelliJ IDEA或Eclipse)中编译并运行 Main 类。
  3. 你可以根据需要扩展功能,比如添加还书功能或更多设计模式。

"


Grok3的账号有四种类型:免费账号、SuperGrok、Premium、Premium+。

其中对应的次数:

  • 免费账号:普通模型 20次 / 2小时,推理和深度搜索 10次 / 24小时。
  • SuperGrok: 普通模型 100次 / 2小时,推理和深度搜索 30次 / 2小时。
  • Premium: 普通模型 50次 / 2小时,推理和深度搜索 20次 / 2小时。
  • Premium +:普通模型 100次 / 2小时,推理和深度搜索 30次 / 2小时。

Gork3免费账号次数不够用怎么办?

大家如果Grok3的Think 和 DeepSearch不够用时,可以升级 Premium 来提高次数,目前最有性价比。

PS:升级教程可以参考:(2025最新)SuperGrok的次数有多少?国内支付手段如何使用订阅升级Grok3会员? Gork3如何订阅使用

还有一个方式是使用镜像账号:littlemagic8.github.io/2025/03/19/Grok-3-role/